HOME   LIST
‹–   –›

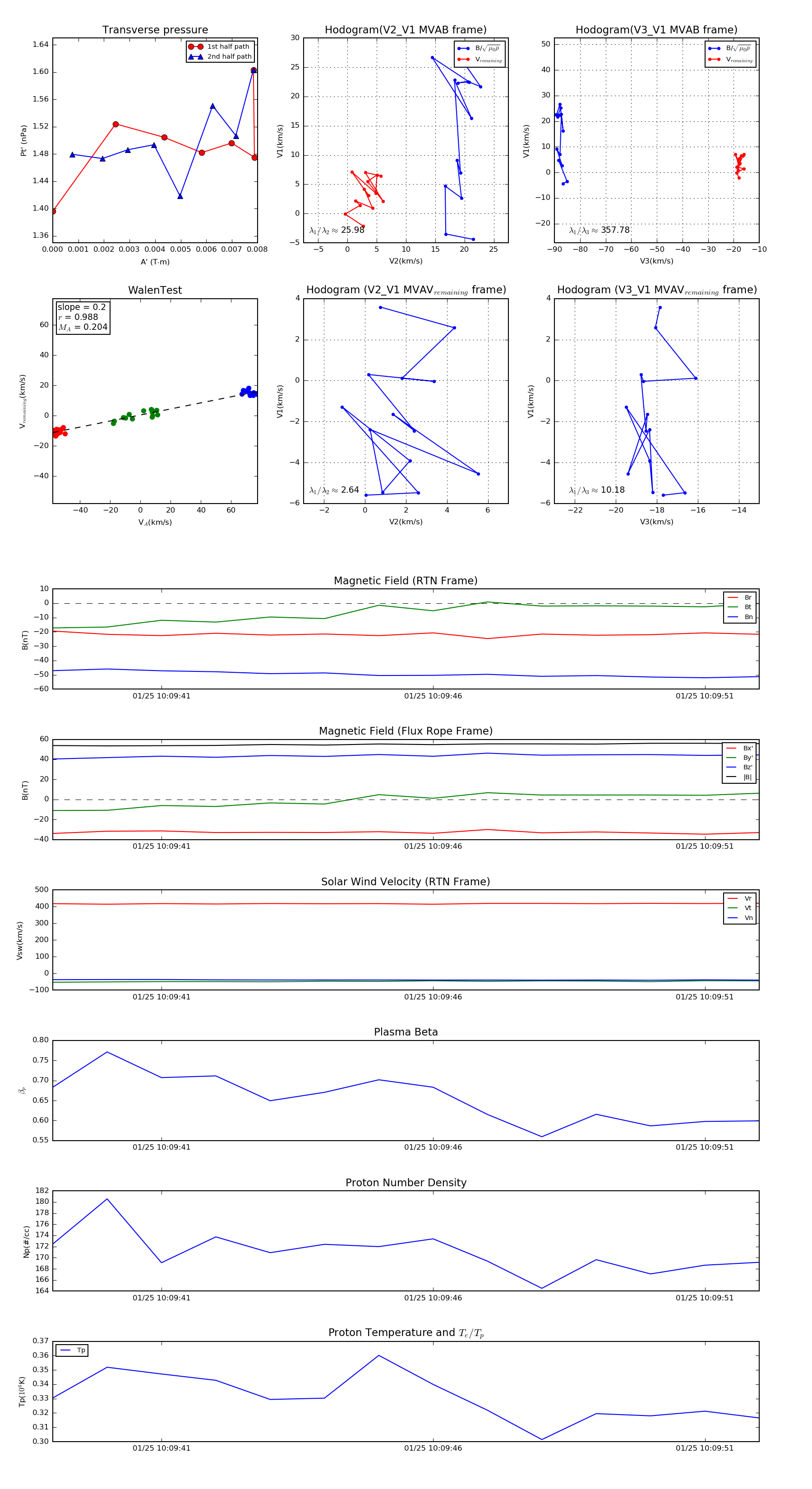
Flux Rope in 2020

Flux Rope Event 2020-01-25 10:09:39 ~ 2020-01-25 10:09:52 (14 seconds)


plot