HOME   LIST
‹–   –›

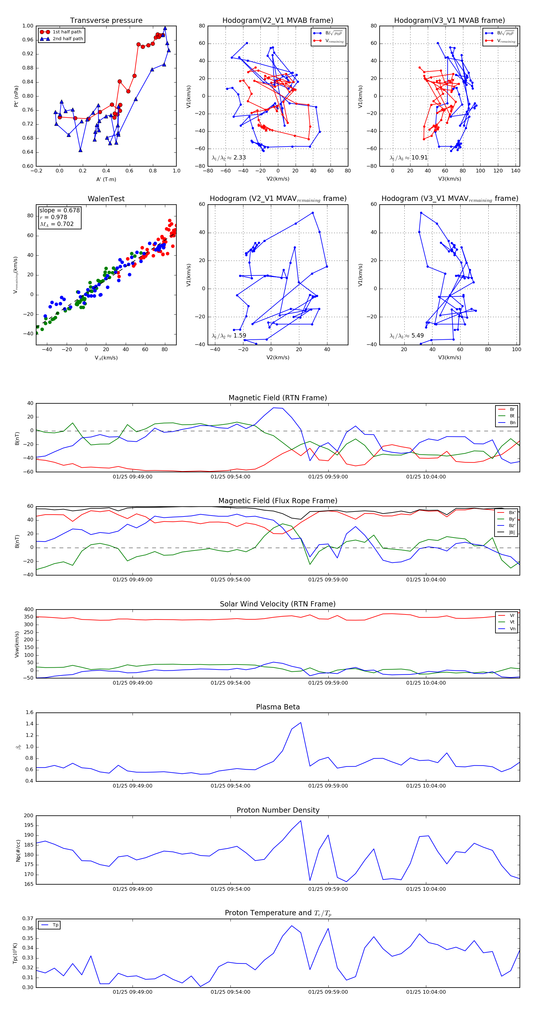
Flux Rope in 2020

Flux Rope Event 2020-01-25 09:44:04 ~ 2020-01-25 10:08:48 (1485 seconds)


plot