HOME   LIST
‹–   –›

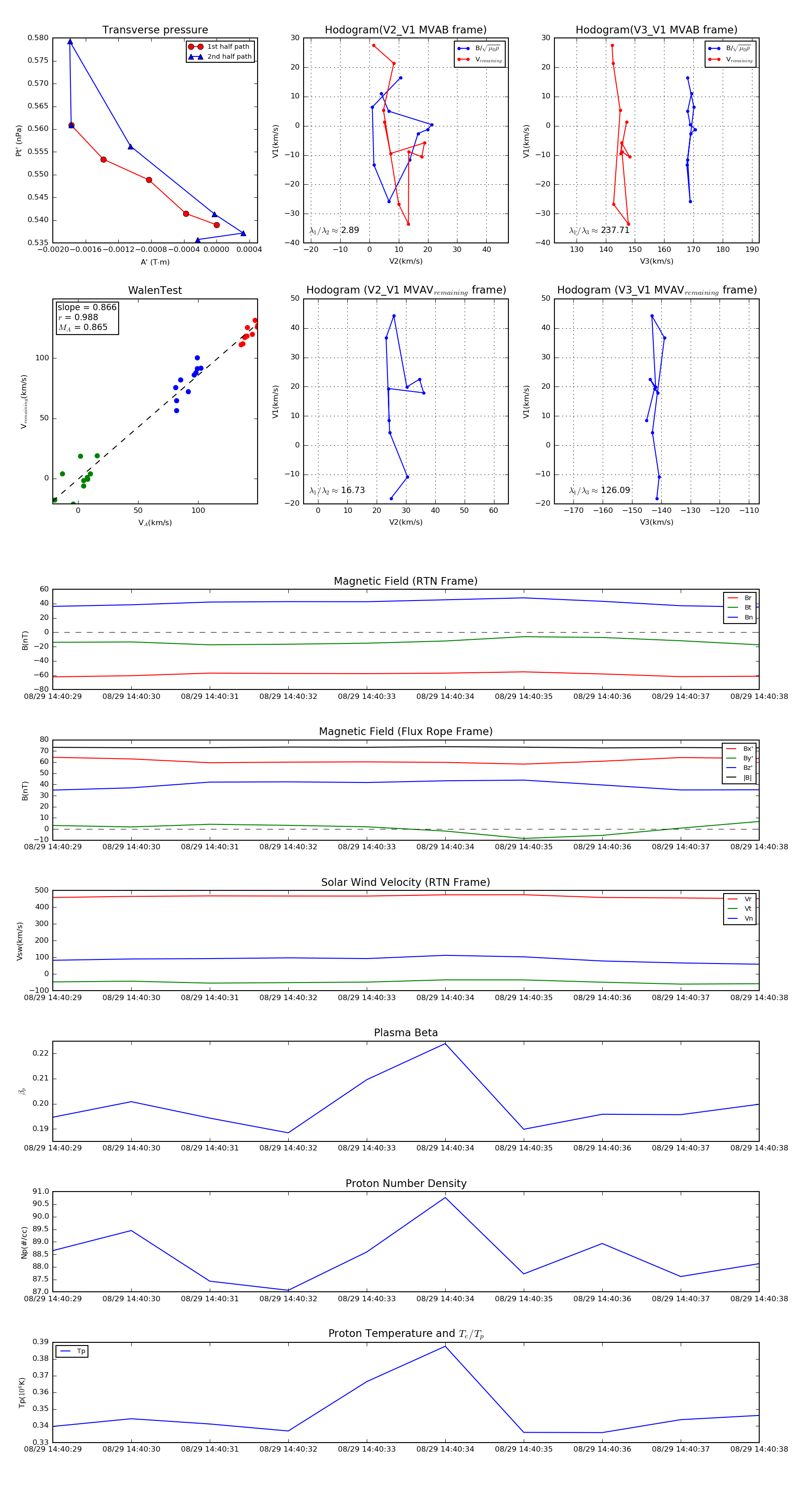
Flux Rope in 2019

Flux Rope Event 2019-08-29 14:40:29 ~ 2019-08-29 14:40:38 (10 seconds)


plot