HOME   LIST
‹–   –›

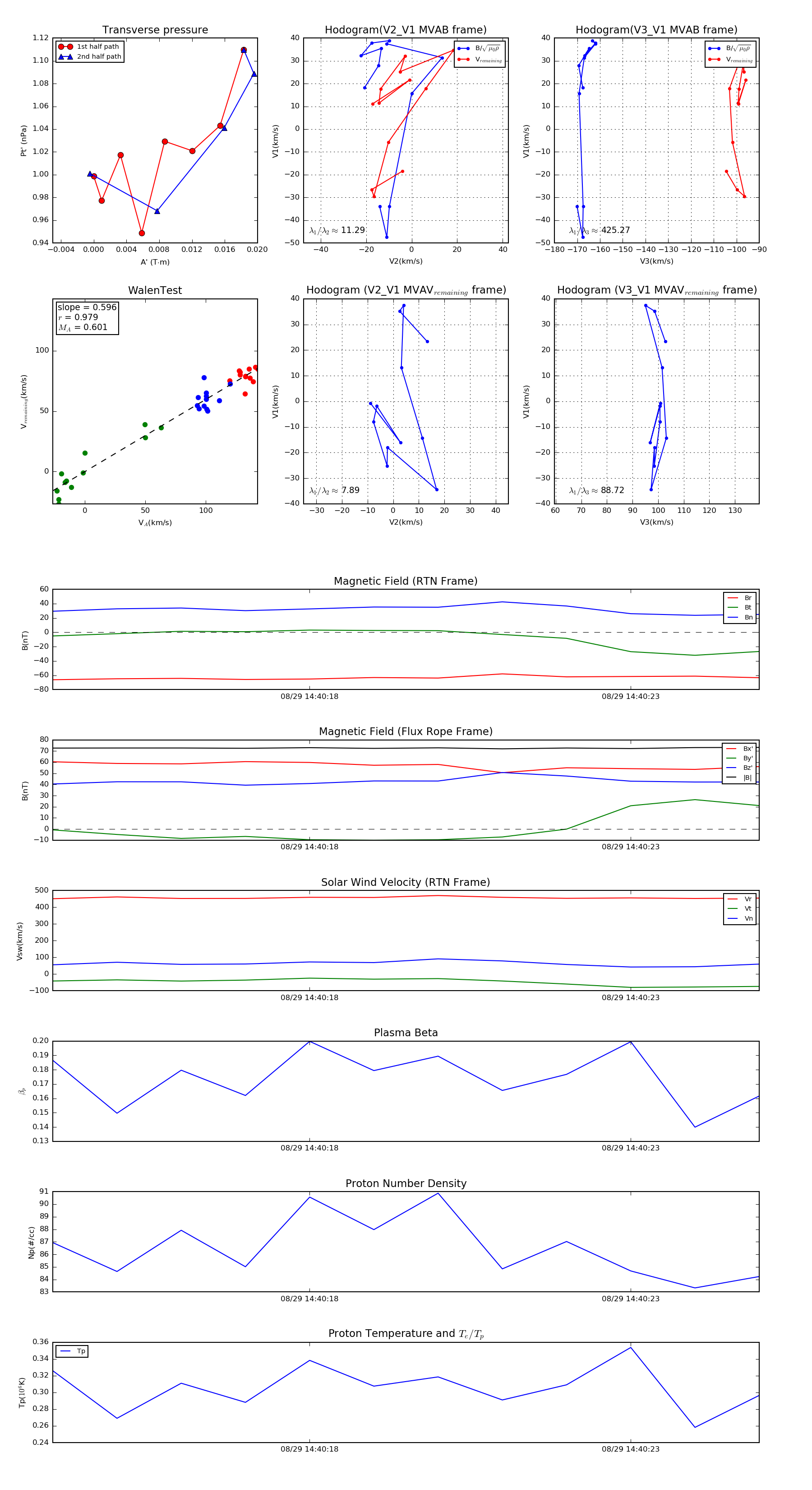
Flux Rope in 2019

Flux Rope Event 2019-08-29 14:40:14 ~ 2019-08-29 14:40:25 (12 seconds)


plot