HOME   LIST
‹–   –›

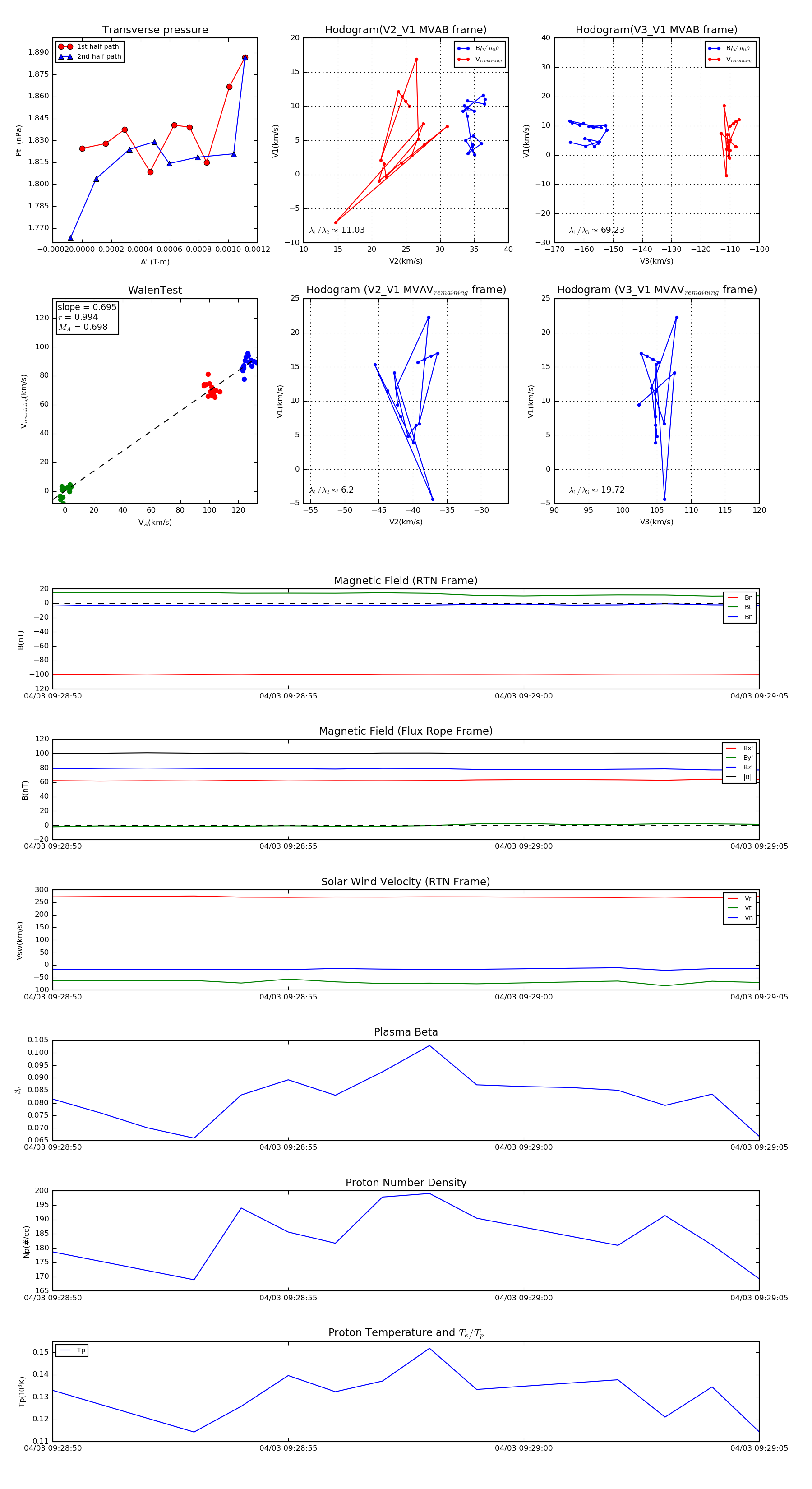
Flux Rope in 2019

Flux Rope Event 2019-04-03 09:28:50 ~ 2019-04-03 09:29:05 (16 seconds)


plot