HOME   LIST
‹–   –›

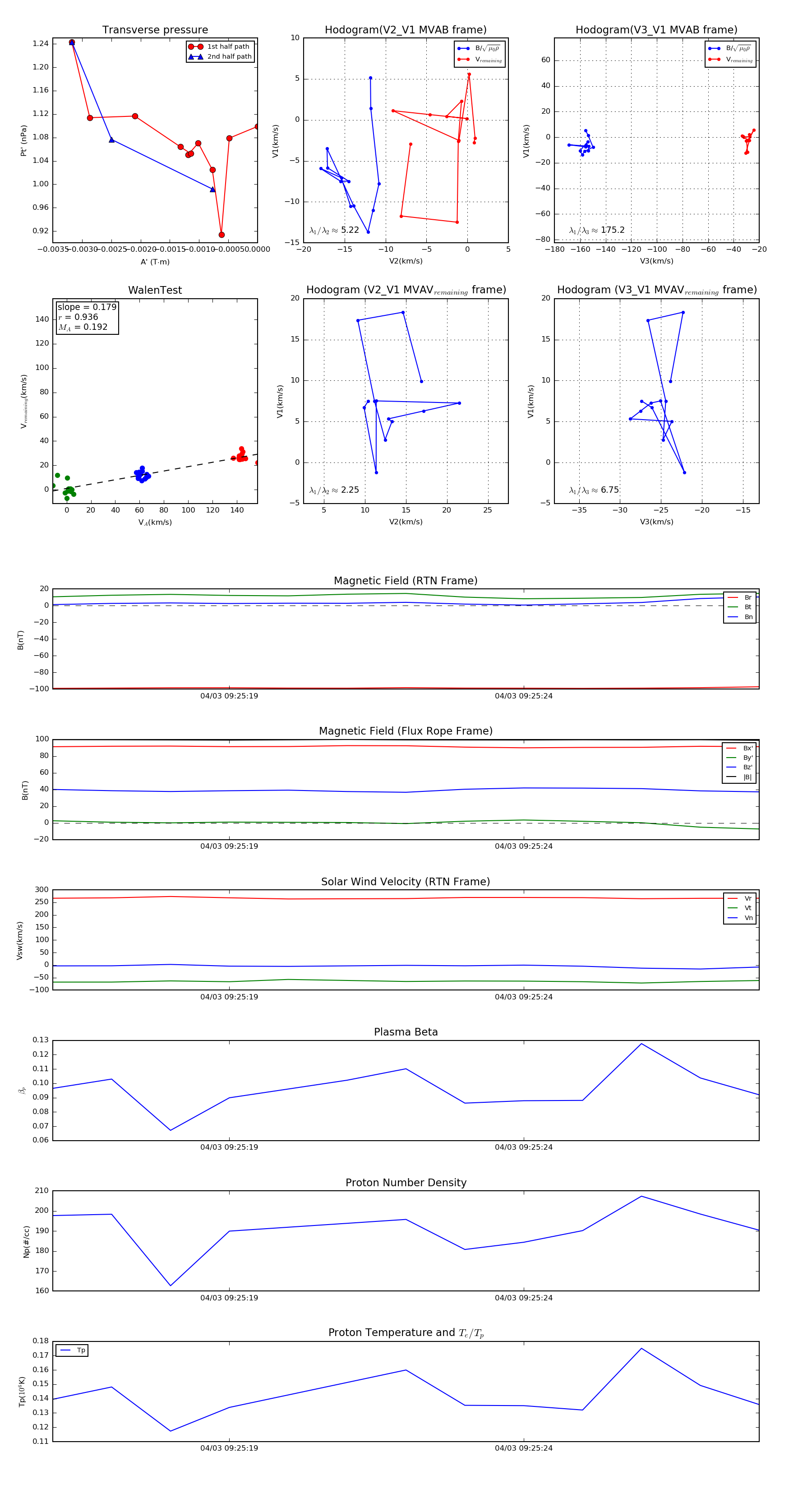
Flux Rope in 2019

Flux Rope Event 2019-04-03 09:25:16 ~ 2019-04-03 09:25:28 (13 seconds)


plot