HOME   LIST
‹–   –›

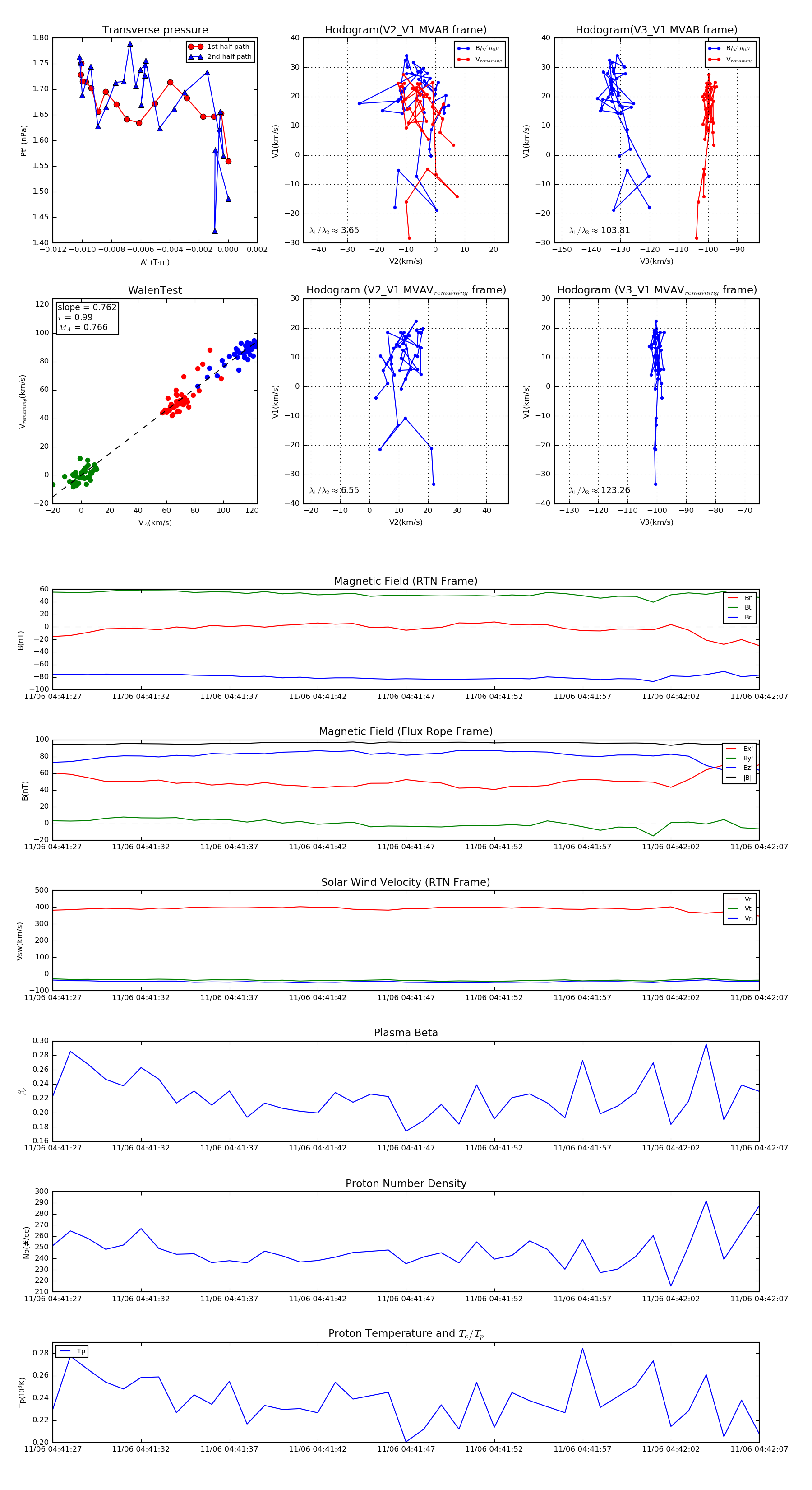
Flux Rope in 2018

Flux Rope Event 2018-11-06 04:41:27 ~ 2018-11-06 04:42:07 (41 seconds)


plot