HOME   LIST
‹–   –›

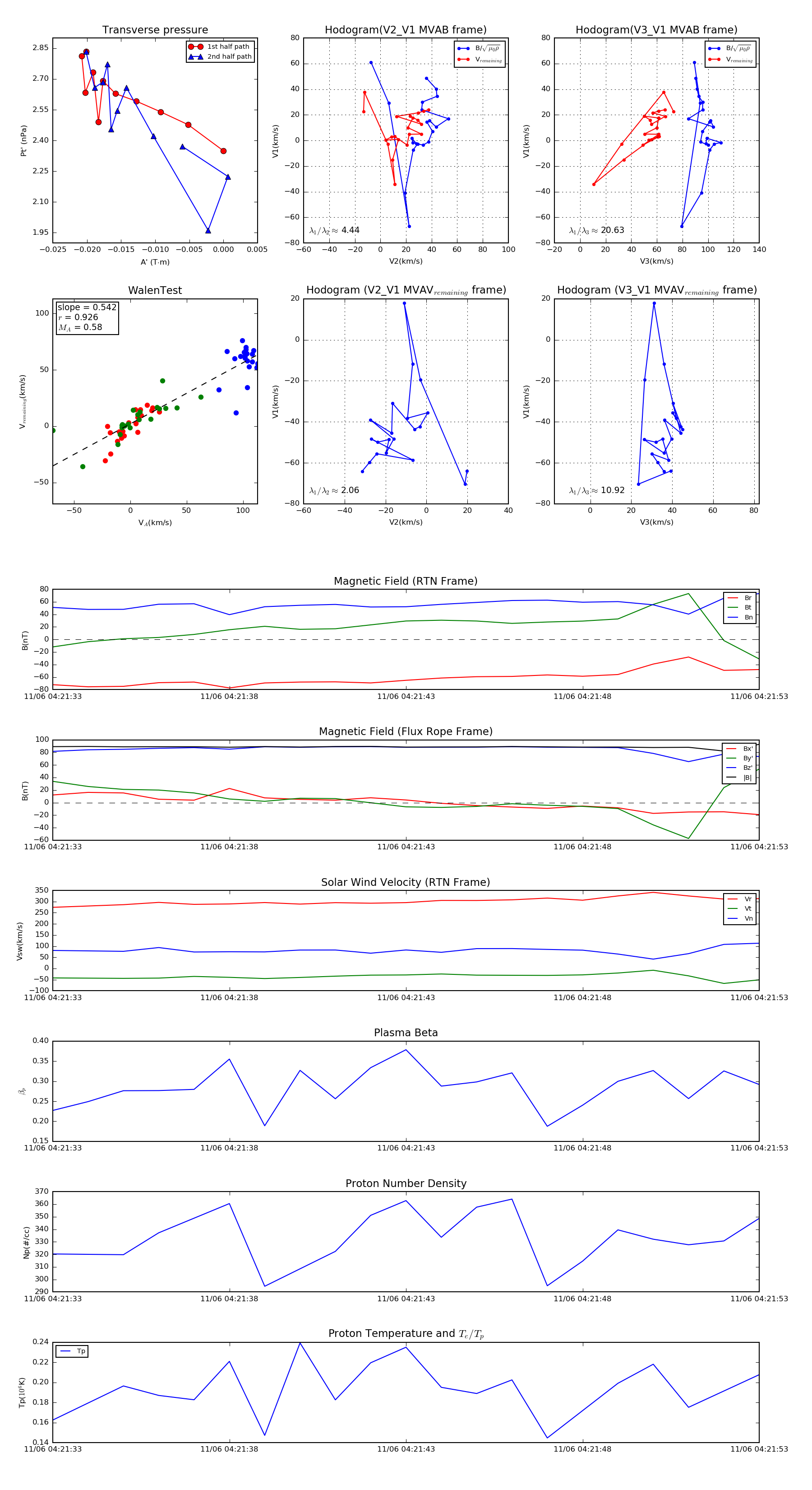
Flux Rope in 2018

Flux Rope Event 2018-11-06 04:21:33 ~ 2018-11-06 04:21:53 (21 seconds)


plot