HOME   LIST
‹–   –›

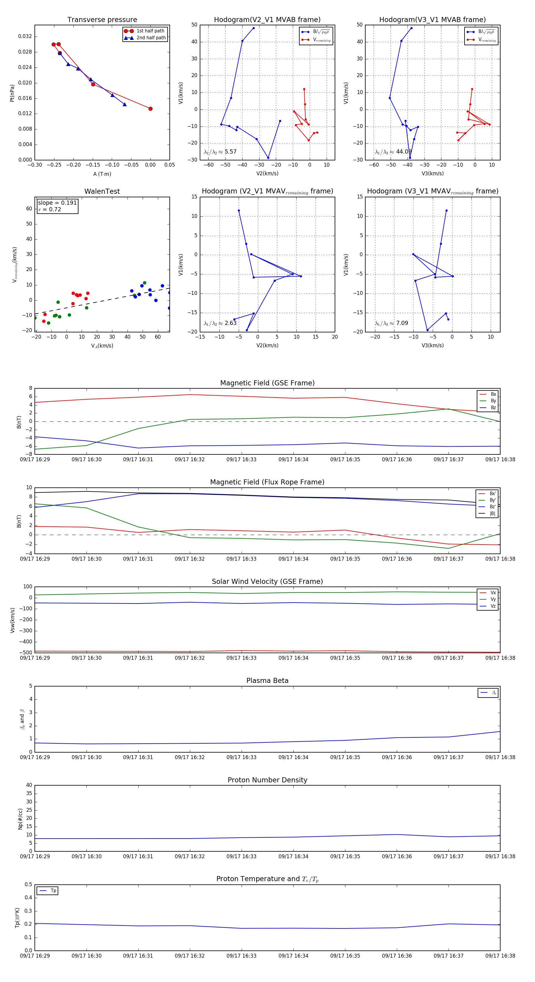
Flux Rope in 2018

Flux Rope Event 2018-09-17 16:29 ~ 2018-09-17 16:38 (10 minutes)


plot