HOME   LIST
‹–   –›

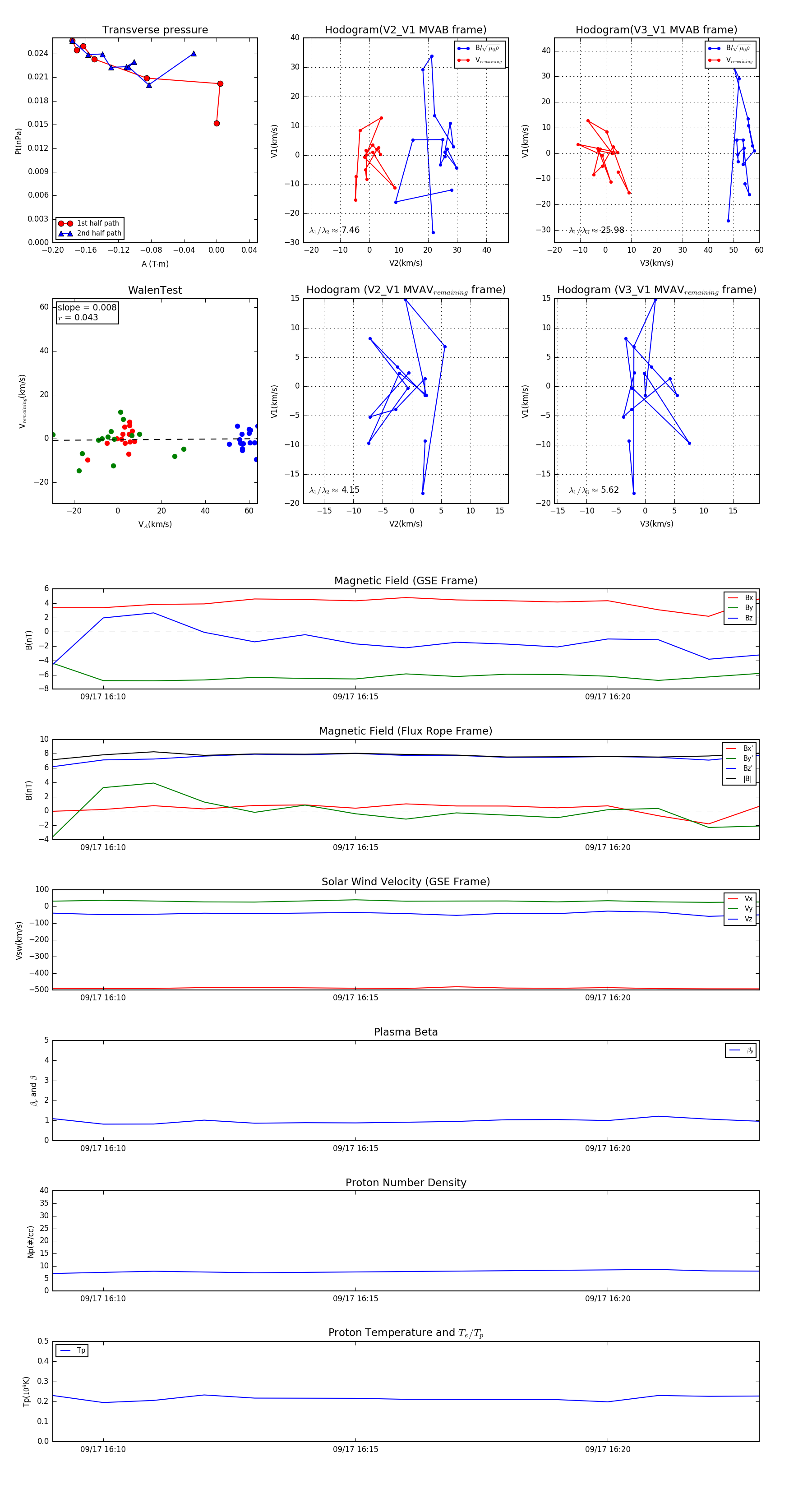
Flux Rope in 2018

Flux Rope Event 2018-09-17 16:09 ~ 2018-09-17 16:23 (15 minutes)


plot