HOME   LIST
‹–   –›

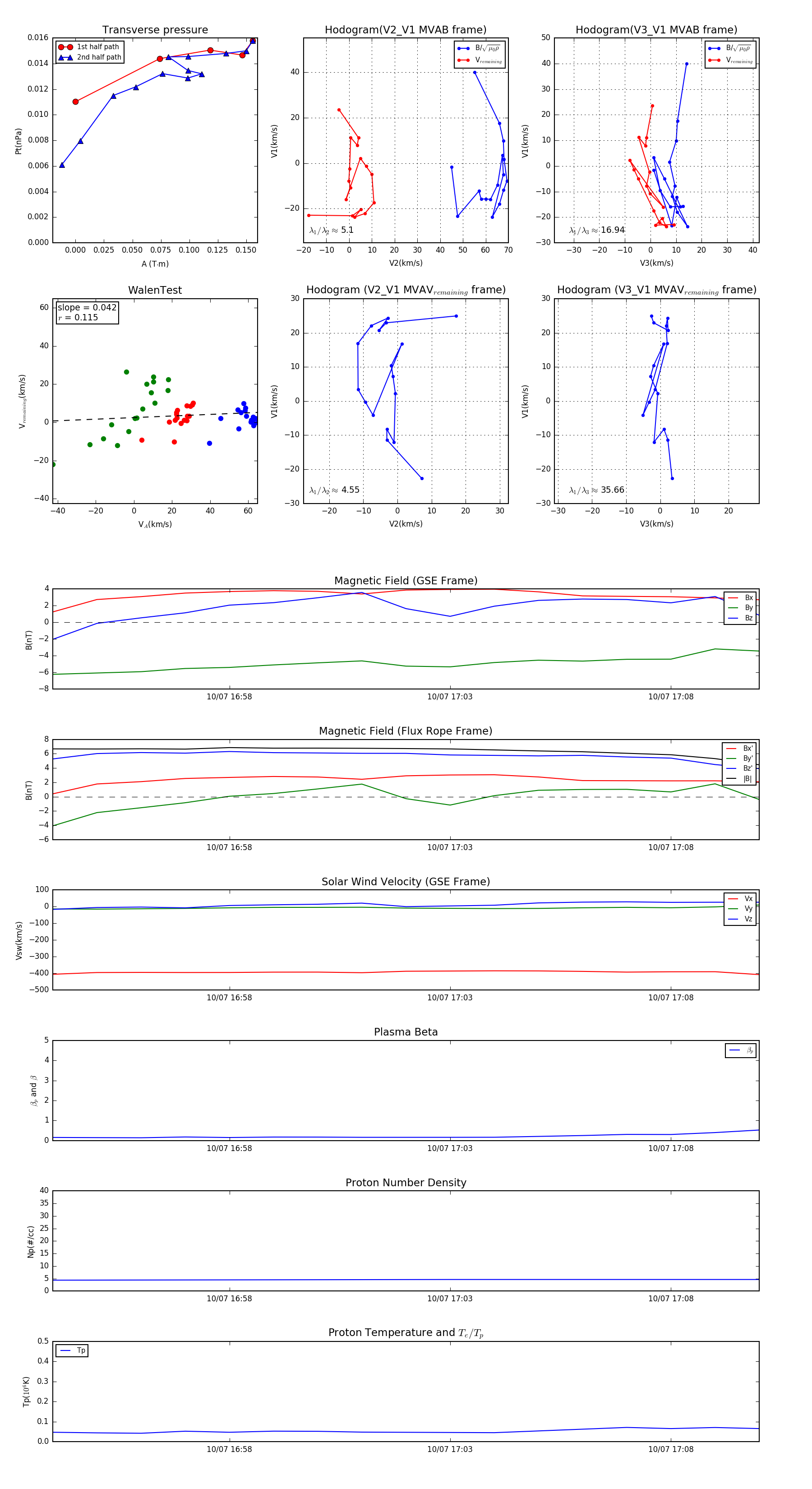
Flux Rope in 2017

Flux Rope Event 2017-10-07 16:54 ~ 2017-10-07 17:10 (17 minutes)


plot