HOME   LIST
‹–   –›

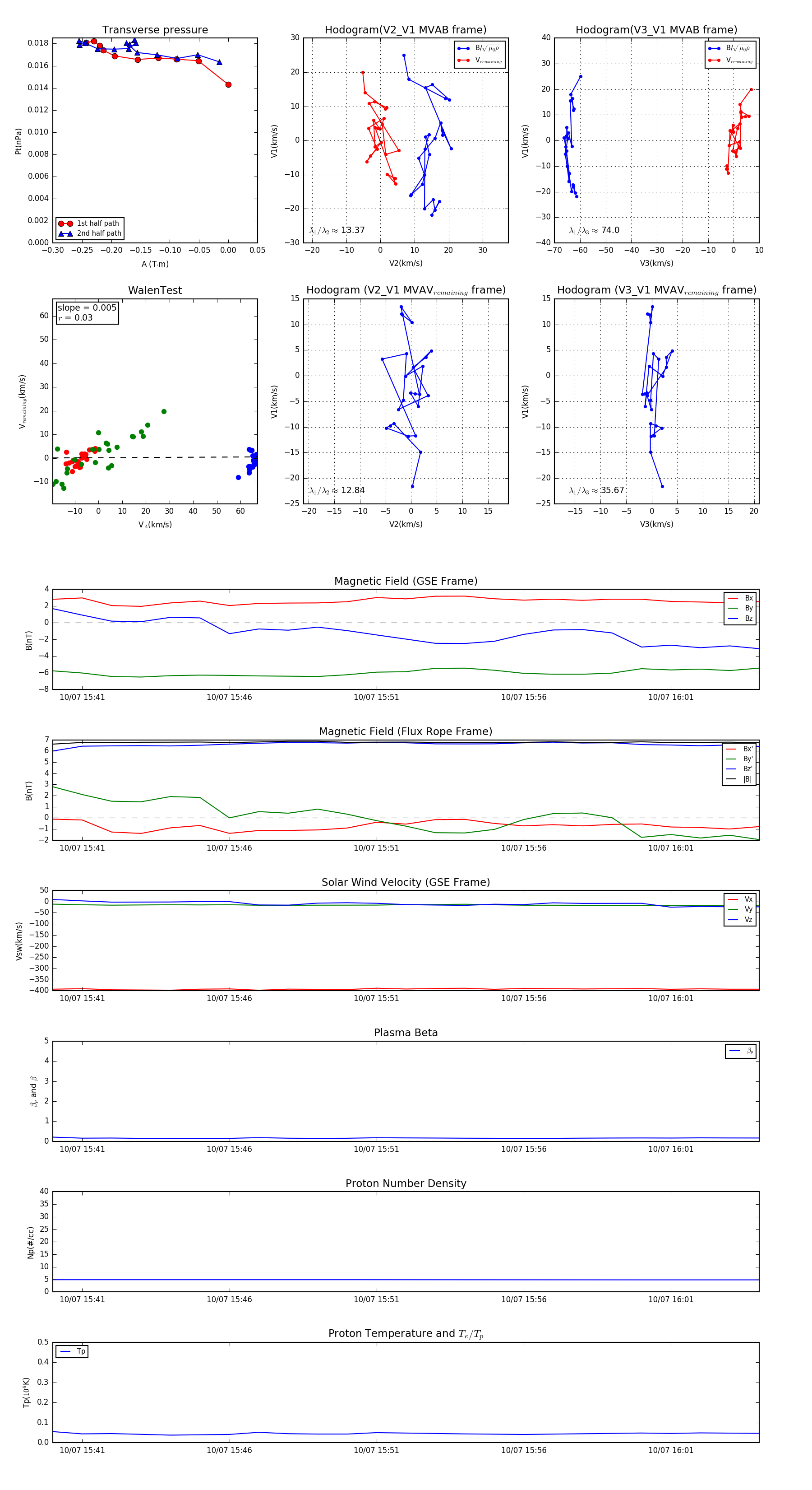
Flux Rope in 2017

Flux Rope Event 2017-10-07 15:40 ~ 2017-10-07 16:04 (25 minutes)


plot