HOME   LIST
‹–   –›

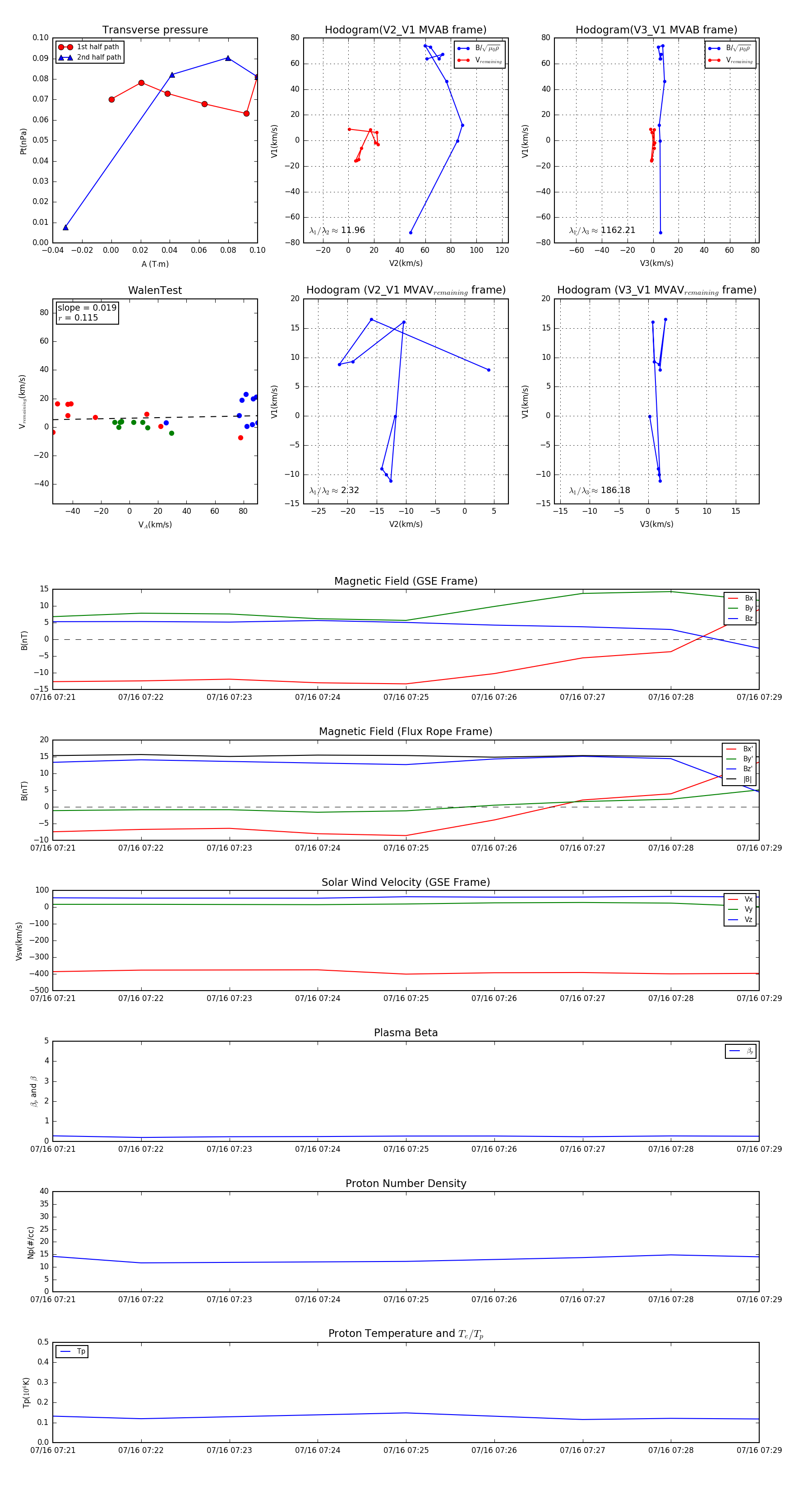
Flux Rope in 2017

Flux Rope Event 2017-07-16 07:21 ~ 2017-07-16 07:29 (9 minutes)


plot