HOME   LIST
‹–   –›

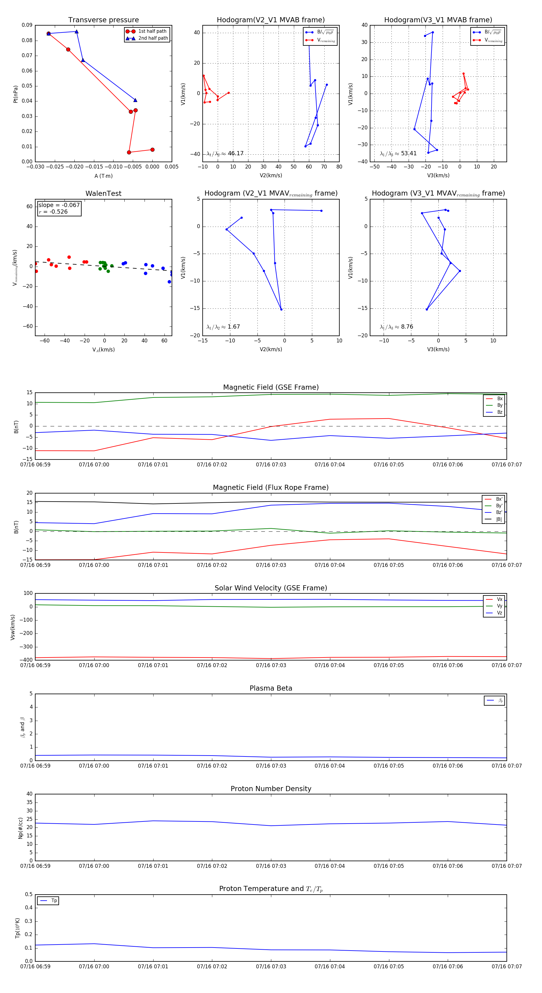
Flux Rope in 2017

Flux Rope Event 2017-07-16 06:59 ~ 2017-07-16 07:07 (9 minutes)


plot