HOME   LIST
‹–   –›

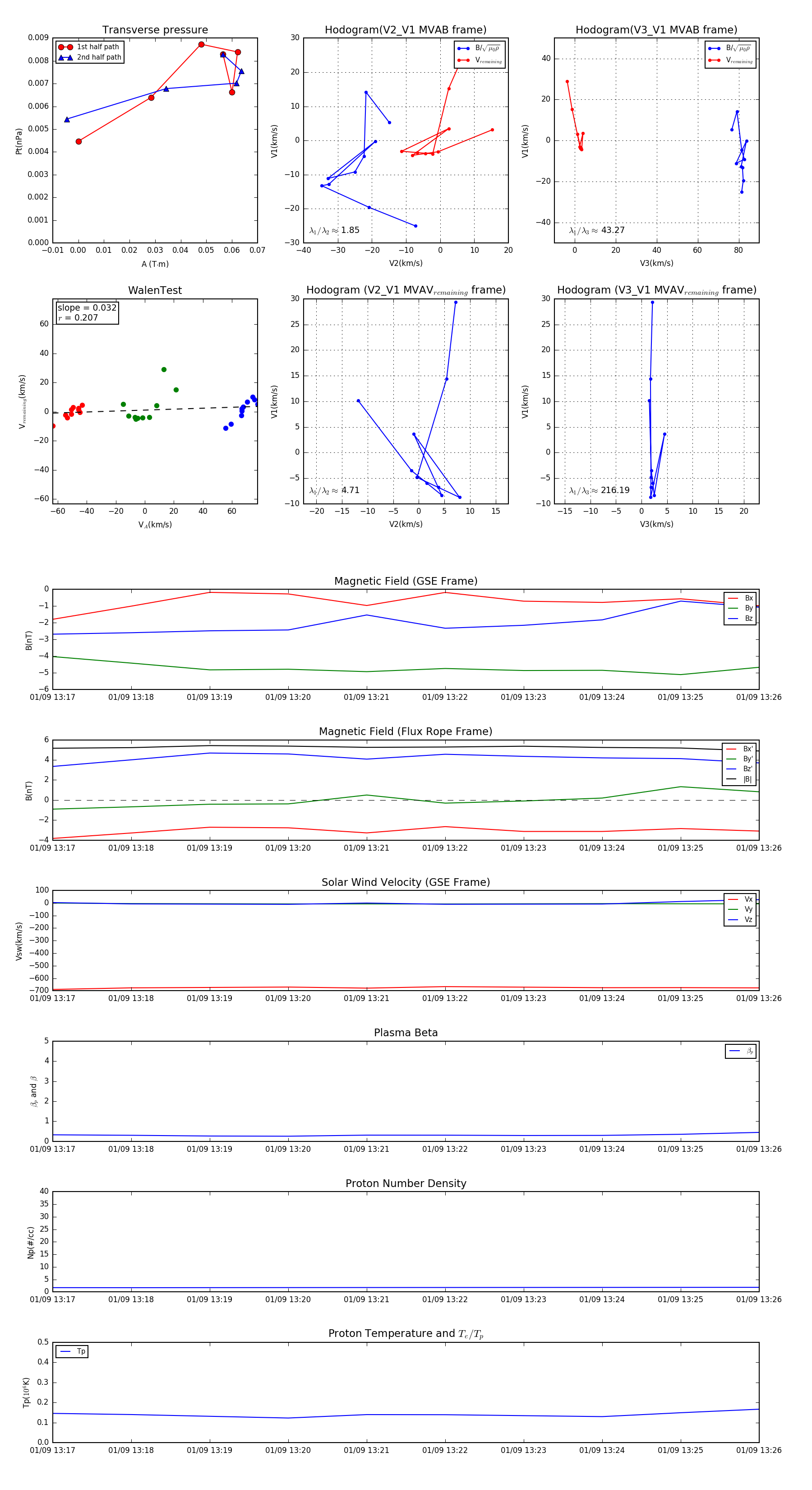
Flux Rope in 2017

Flux Rope Event 2017-01-09 13:17 ~ 2017-01-09 13:26 (10 minutes)


plot