HOME   LIST
‹–   –›

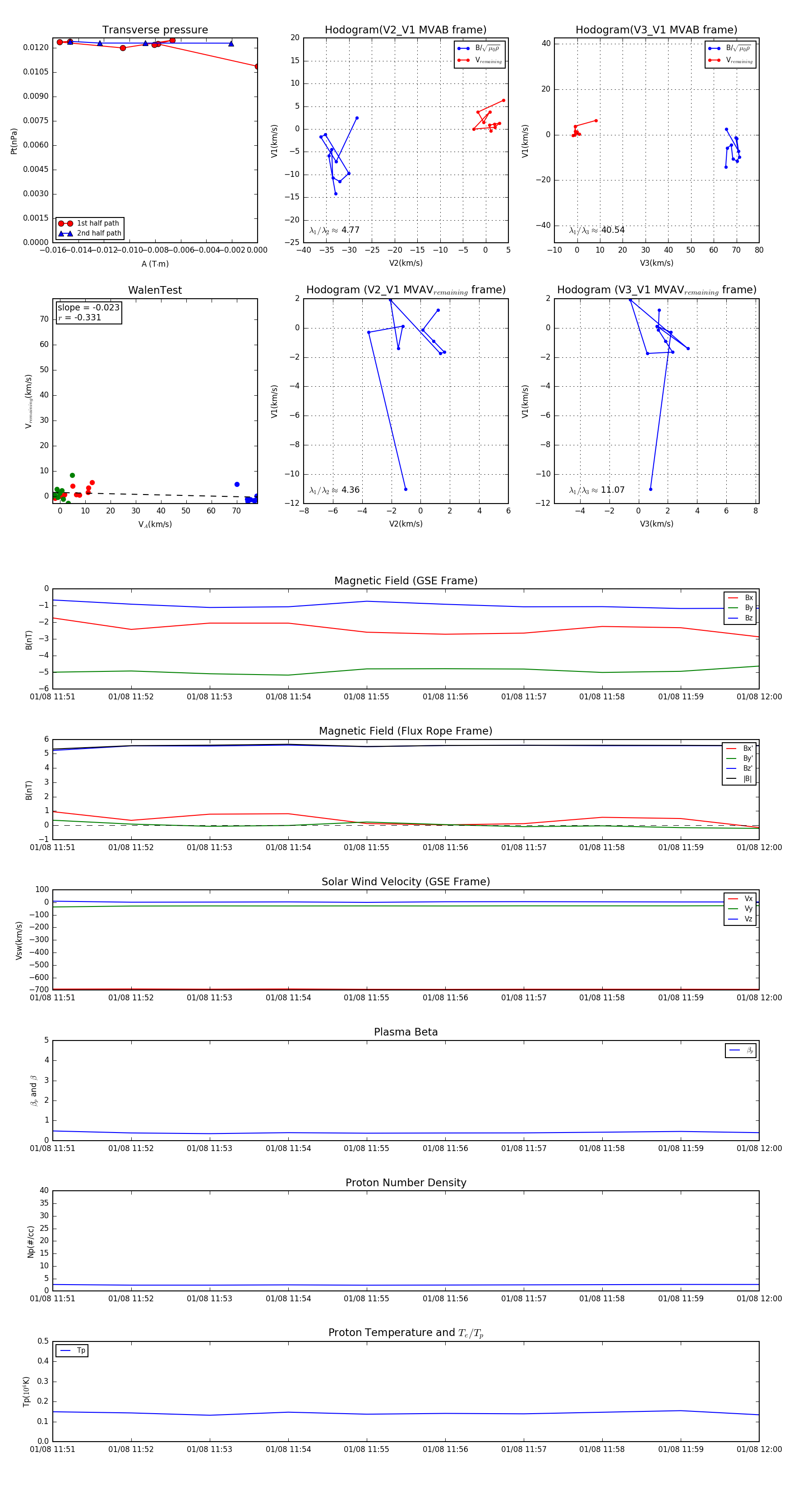
Flux Rope in 2017

Flux Rope Event 2017-01-08 11:51 ~ 2017-01-08 12:00 (10 minutes)


plot