HOME   LIST
‹–   –›

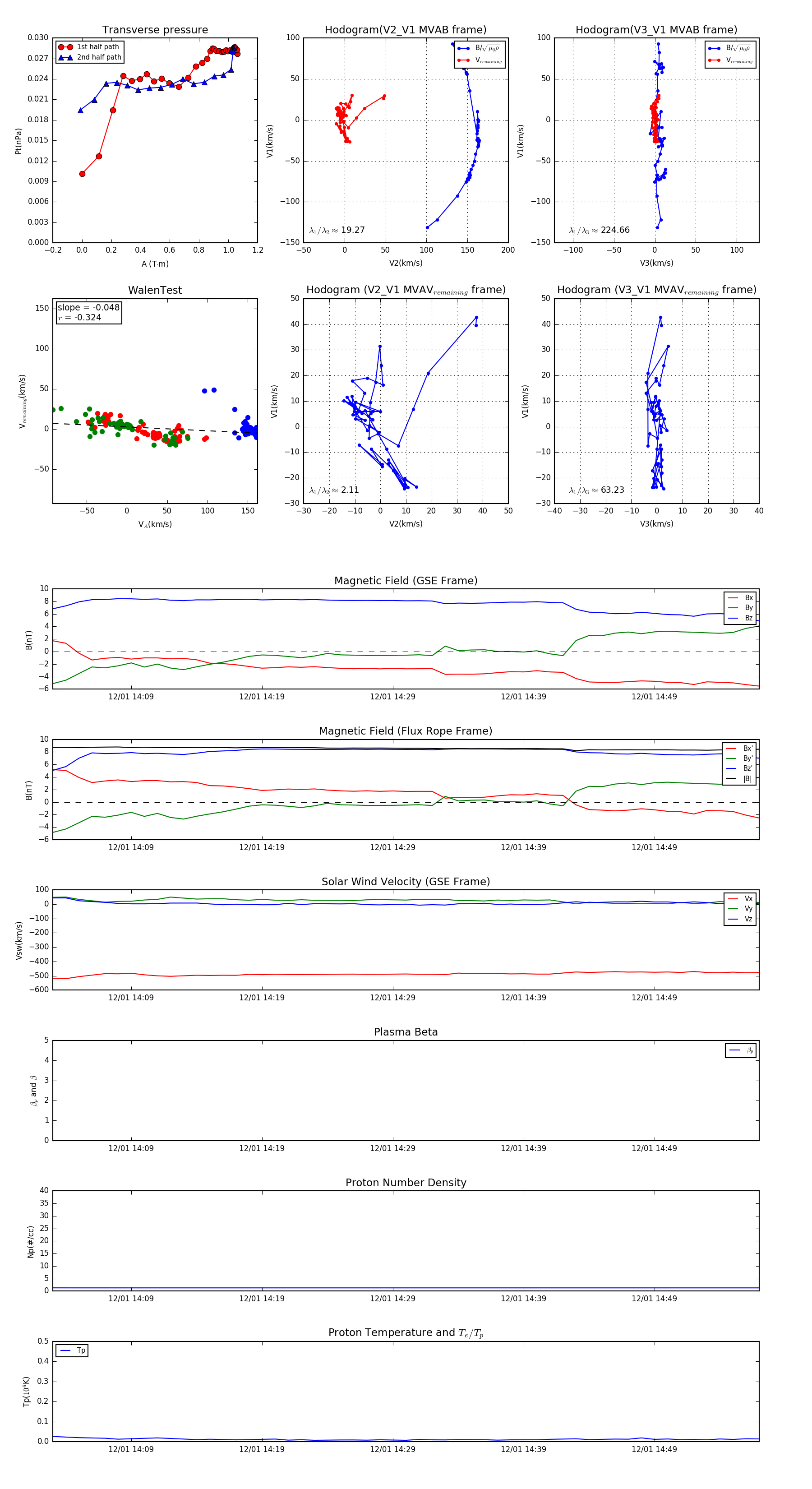
Flux Rope in 2013

Flux Rope Event 2013-12-01 14:03 ~ 2013-12-01 14:57 (55 minutes)


plot