HOME   LIST
‹–   –›

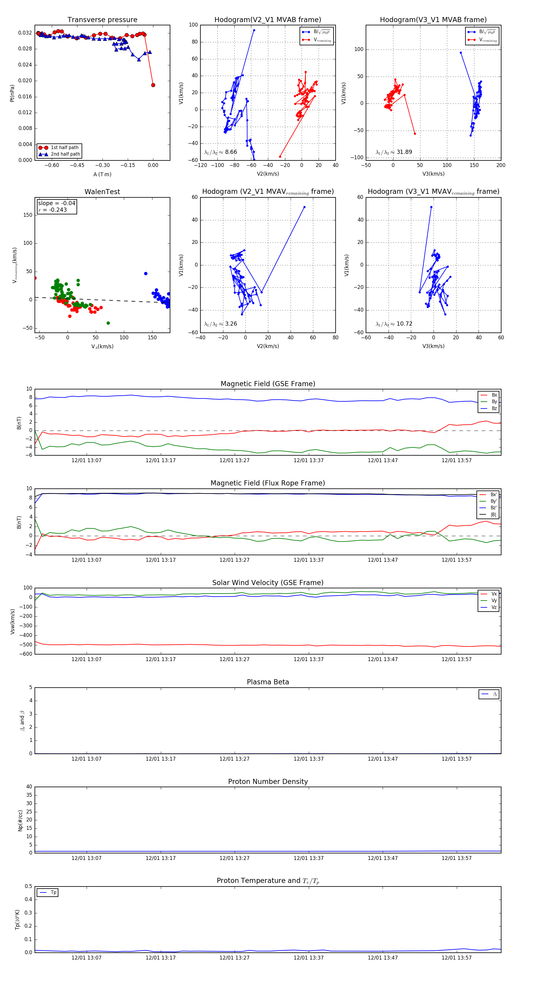
Flux Rope in 2013

Flux Rope Event 2013-12-01 13:00 ~ 2013-12-01 14:03 (64 minutes)


plot