HOME   LIST
‹–   –›

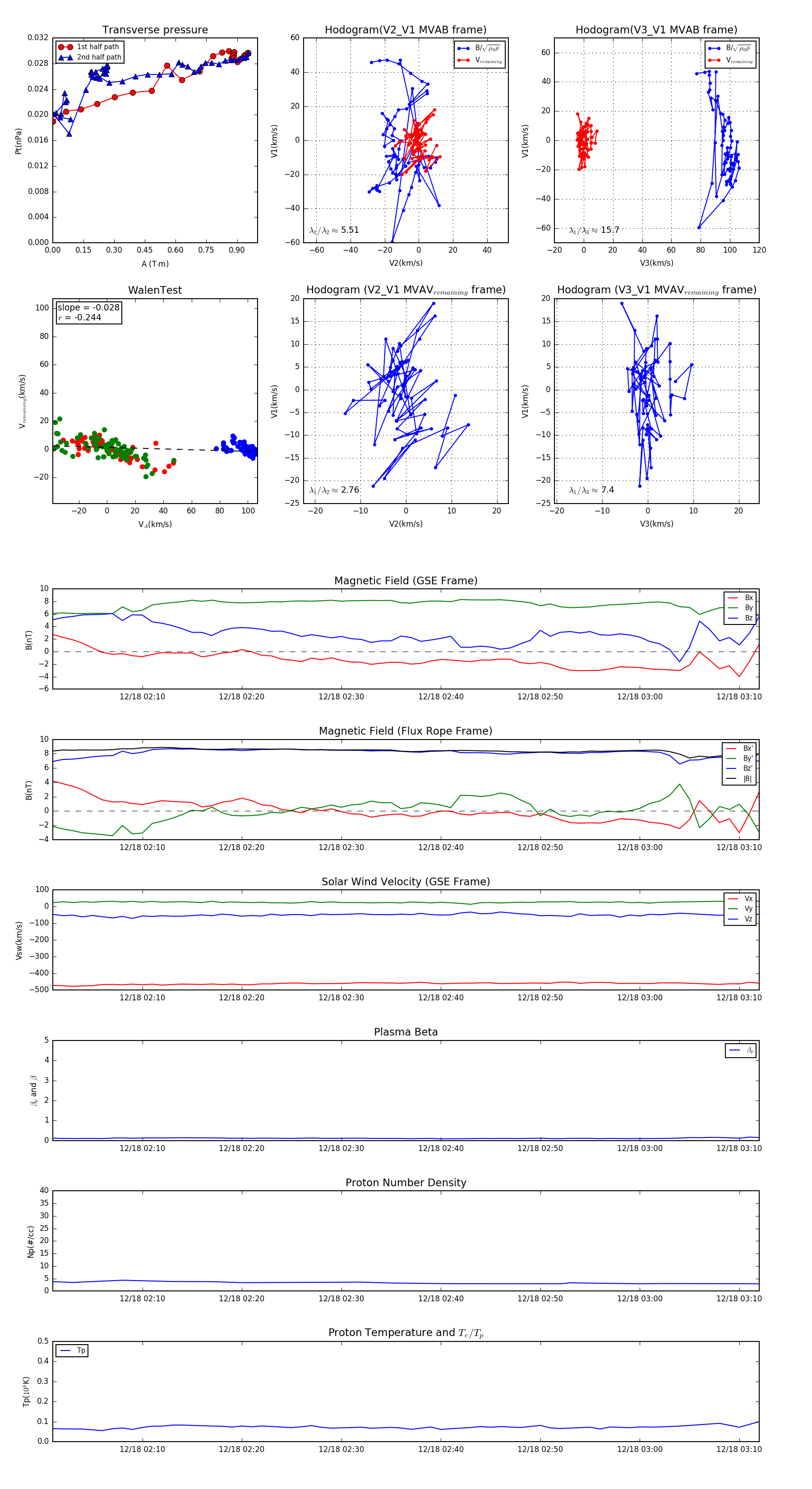
Flux Rope in 2012

Flux Rope Event 2012-12-18 02:01 ~ 2012-12-18 03:12 (72 minutes)


plot