HOME   LIST
‹–   –›

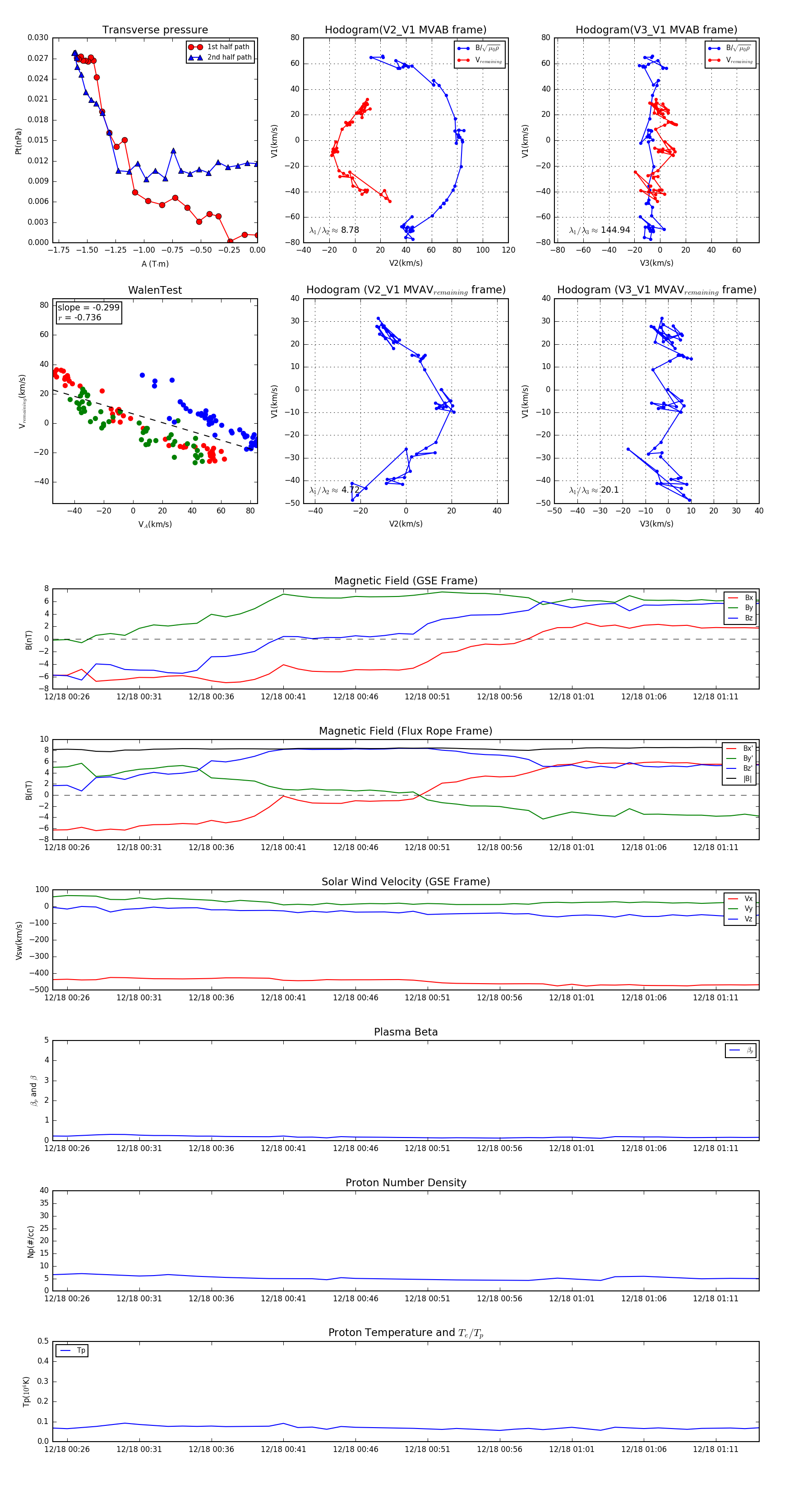
Flux Rope in 2012

Flux Rope Event 2012-12-18 00:25 ~ 2012-12-18 01:14 (50 minutes)


plot