HOME   LIST
‹–   –›

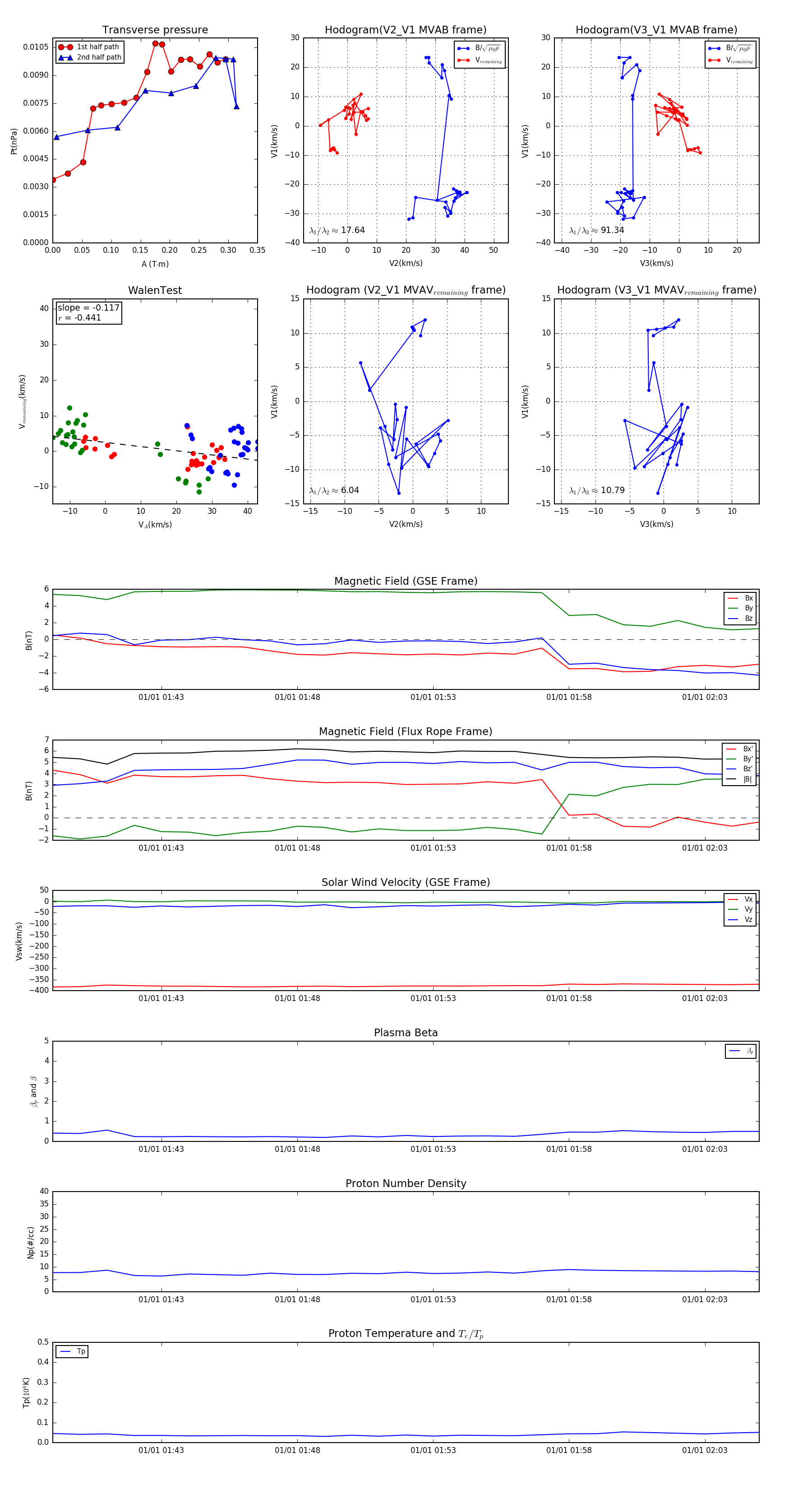
Flux Rope in 2012

Flux Rope Event 2012-01-01 01:39 ~ 2012-01-01 02:05 (27 minutes)


plot