HOME   LIST
‹–   –›

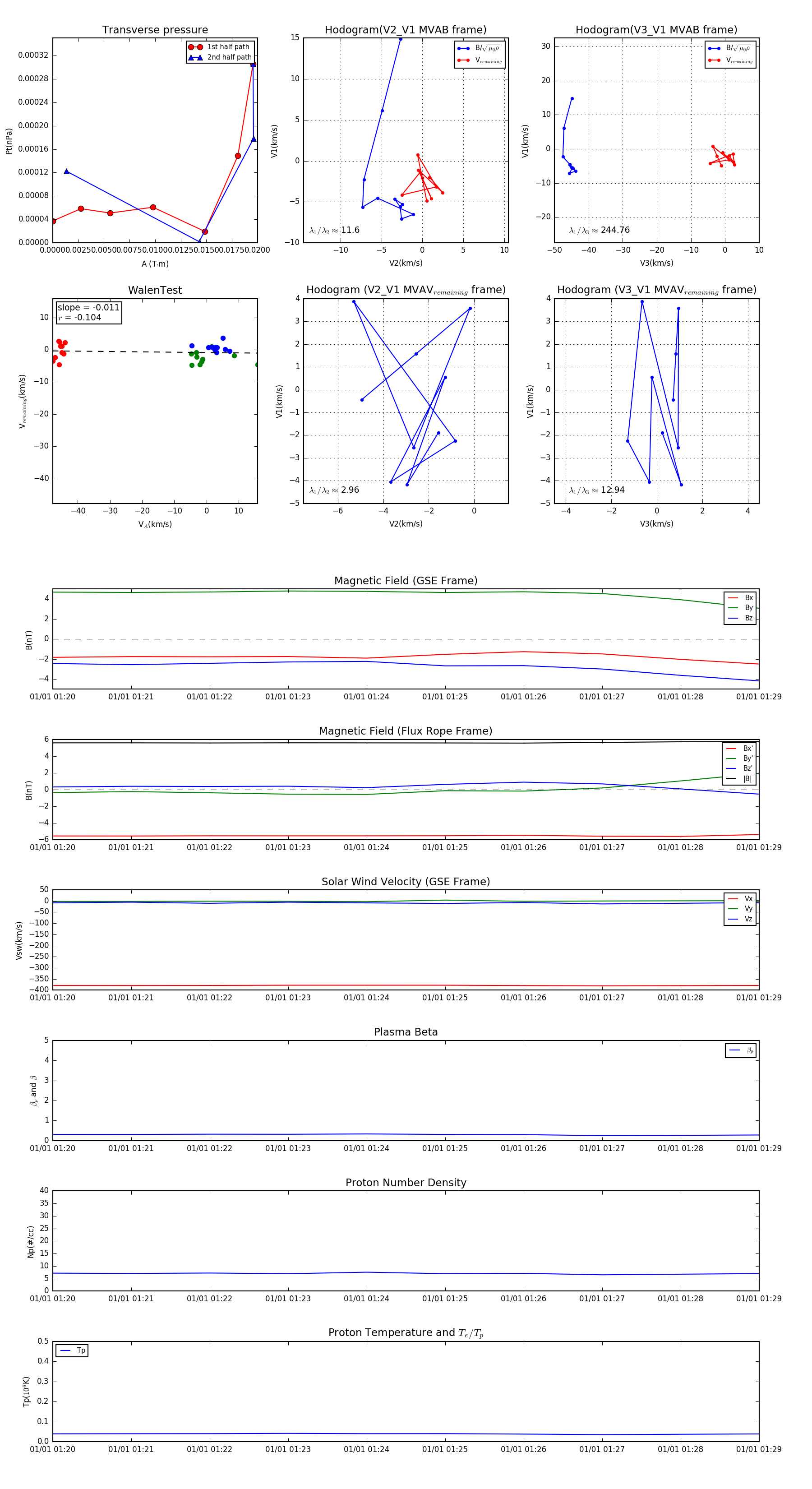
Flux Rope in 2012

Flux Rope Event 2012-01-01 01:20 ~ 2012-01-01 01:29 (10 minutes)


plot