HOME   LIST
‹–   –›

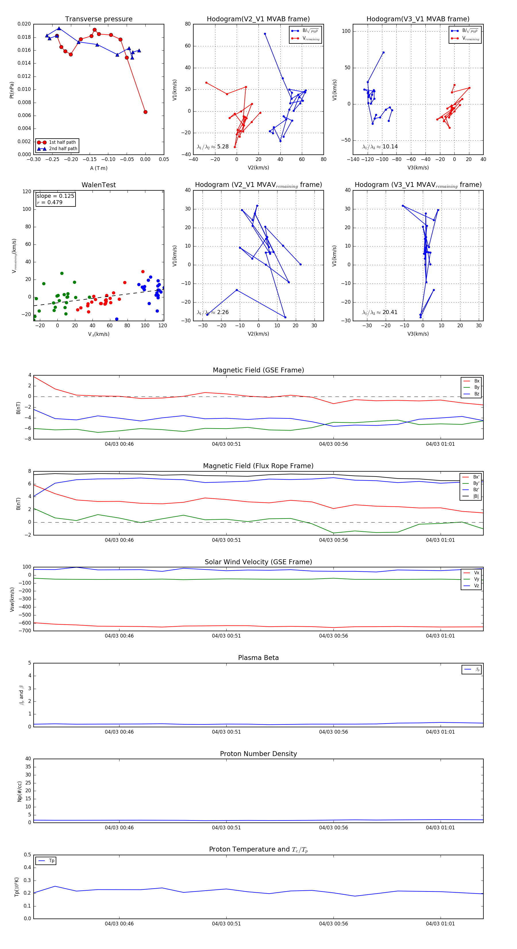
Flux Rope in 2011

Flux Rope Event 2011-04-03 00:42 ~ 2011-04-03 01:03 (22 minutes)


plot