HOME   LIST
‹–   –›

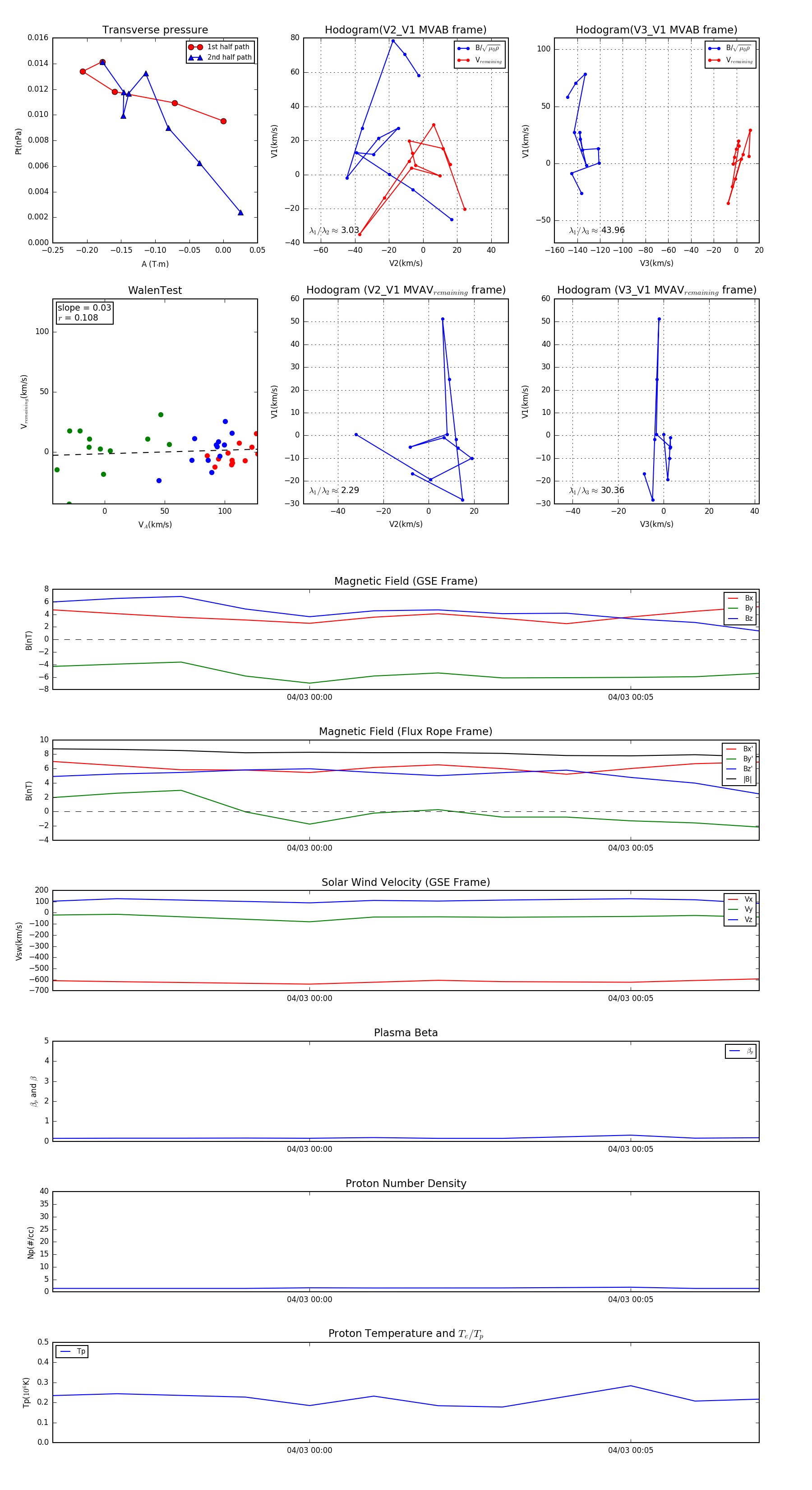
Flux Rope in 2011

Flux Rope Event 2011-04-02 23:56 ~ 2011-04-03 00:07 (12 minutes)


plot