HOME   LIST
‹–   –›

Flux Rope in 2010

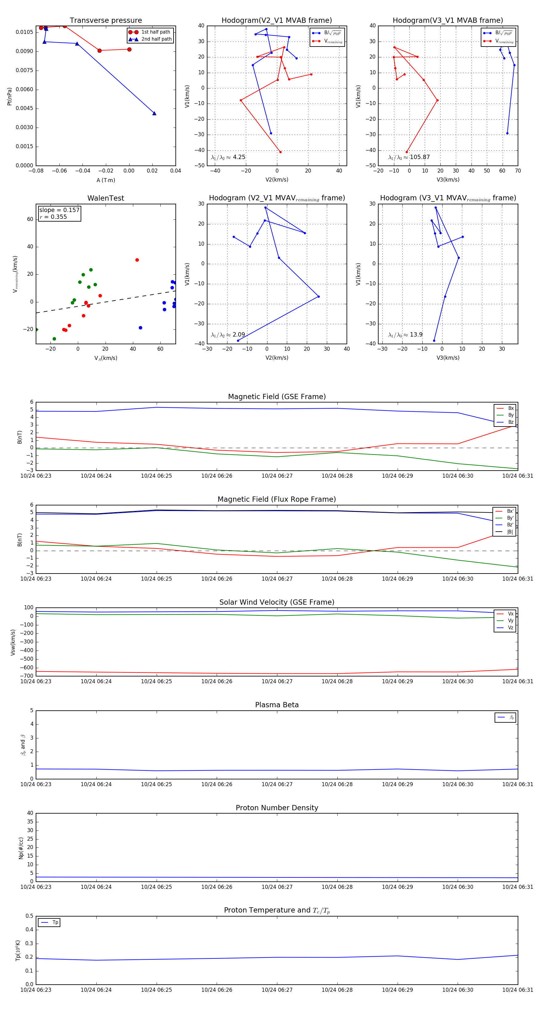
Flux Rope Event 2010-10-24 06:23 ~ 2010-10-24 06:31 (9 minutes)


plot