HOME   LIST
‹–   –›

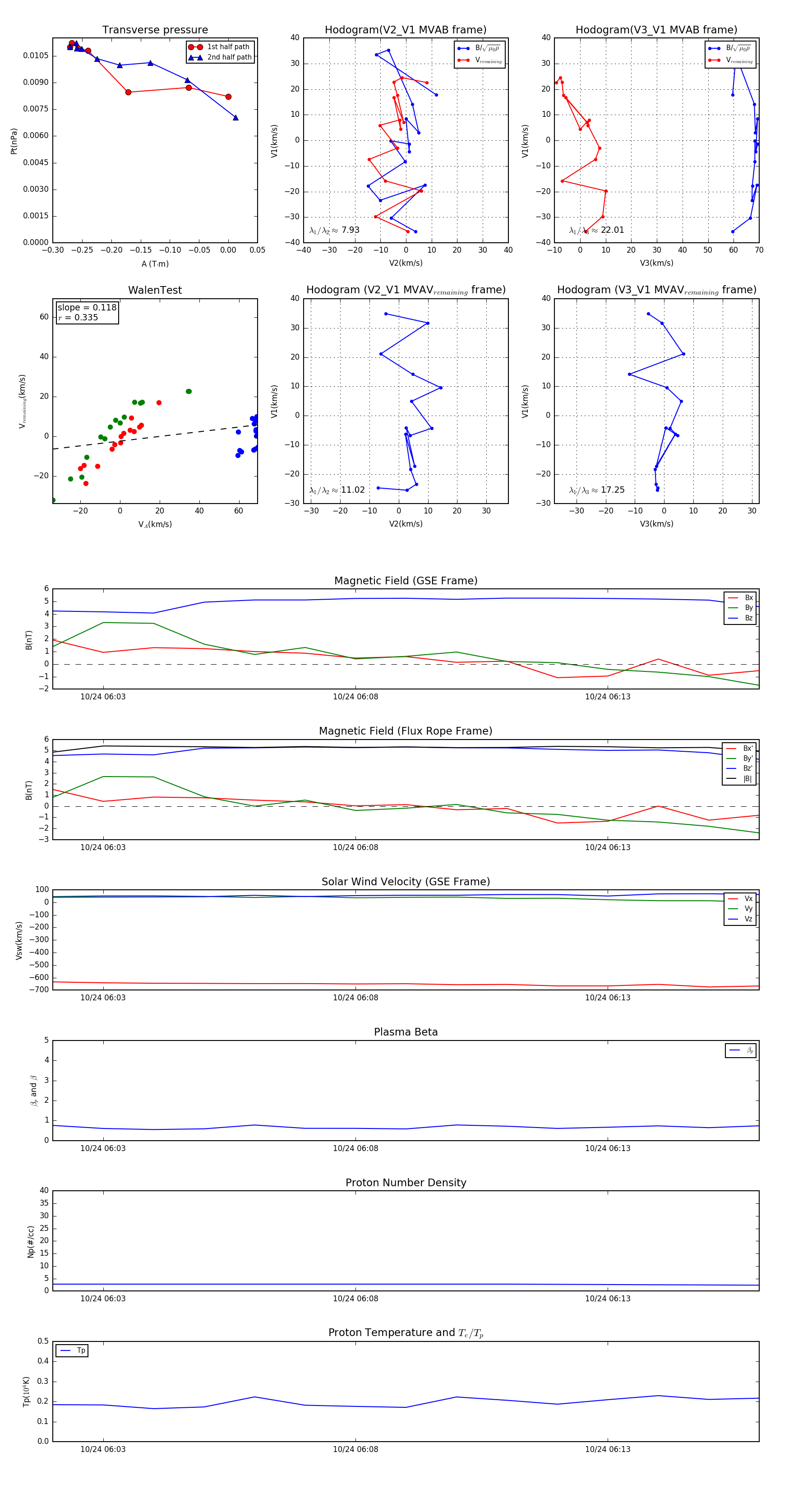
Flux Rope in 2010

Flux Rope Event 2010-10-24 06:02 ~ 2010-10-24 06:16 (15 minutes)


plot