HOME   LIST
‹–   –›

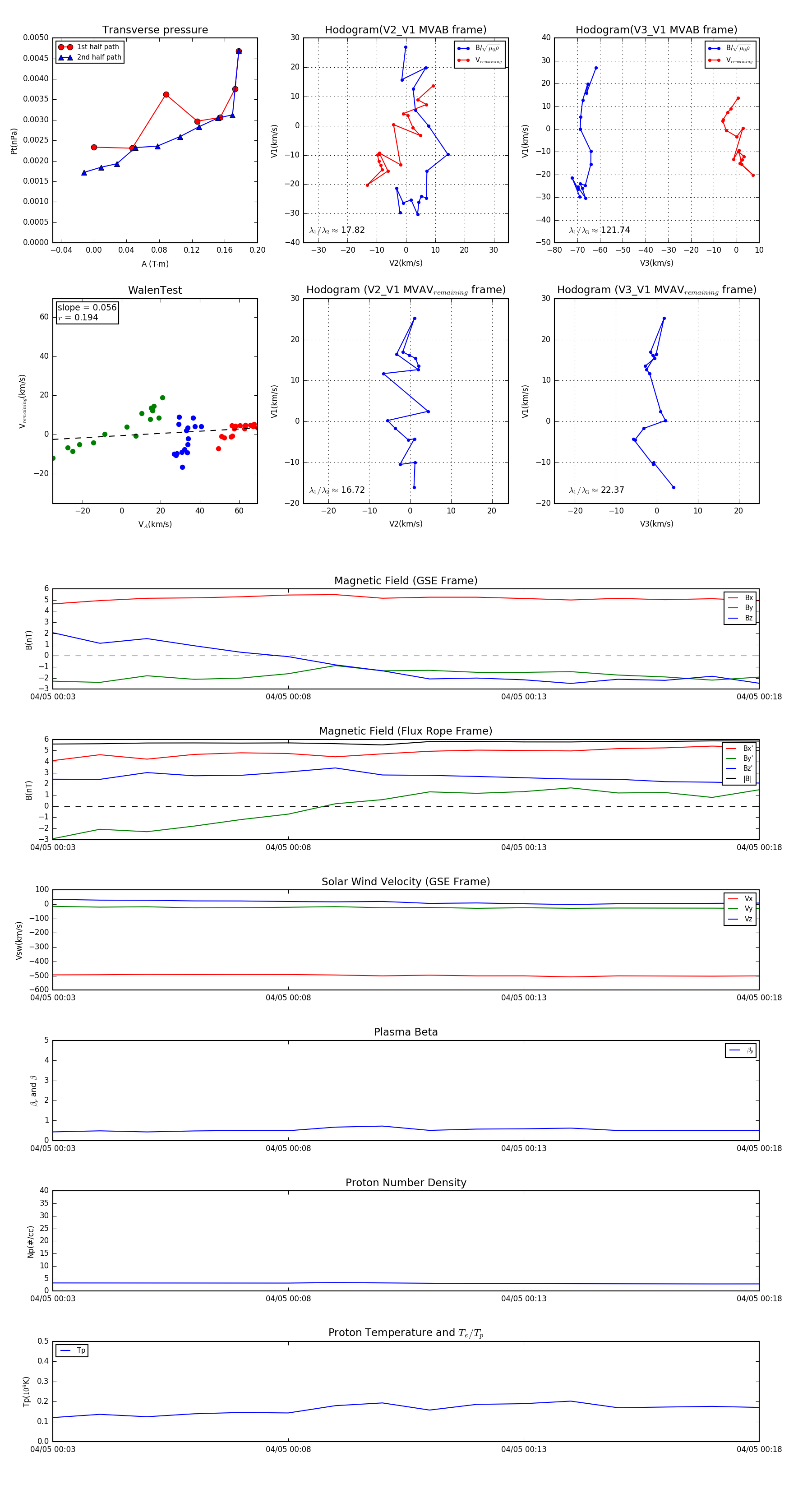
Flux Rope in 2010

Flux Rope Event 2010-04-05 00:03 ~ 2010-04-05 00:18 (16 minutes)


plot