HOME   LIST
‹–   –›

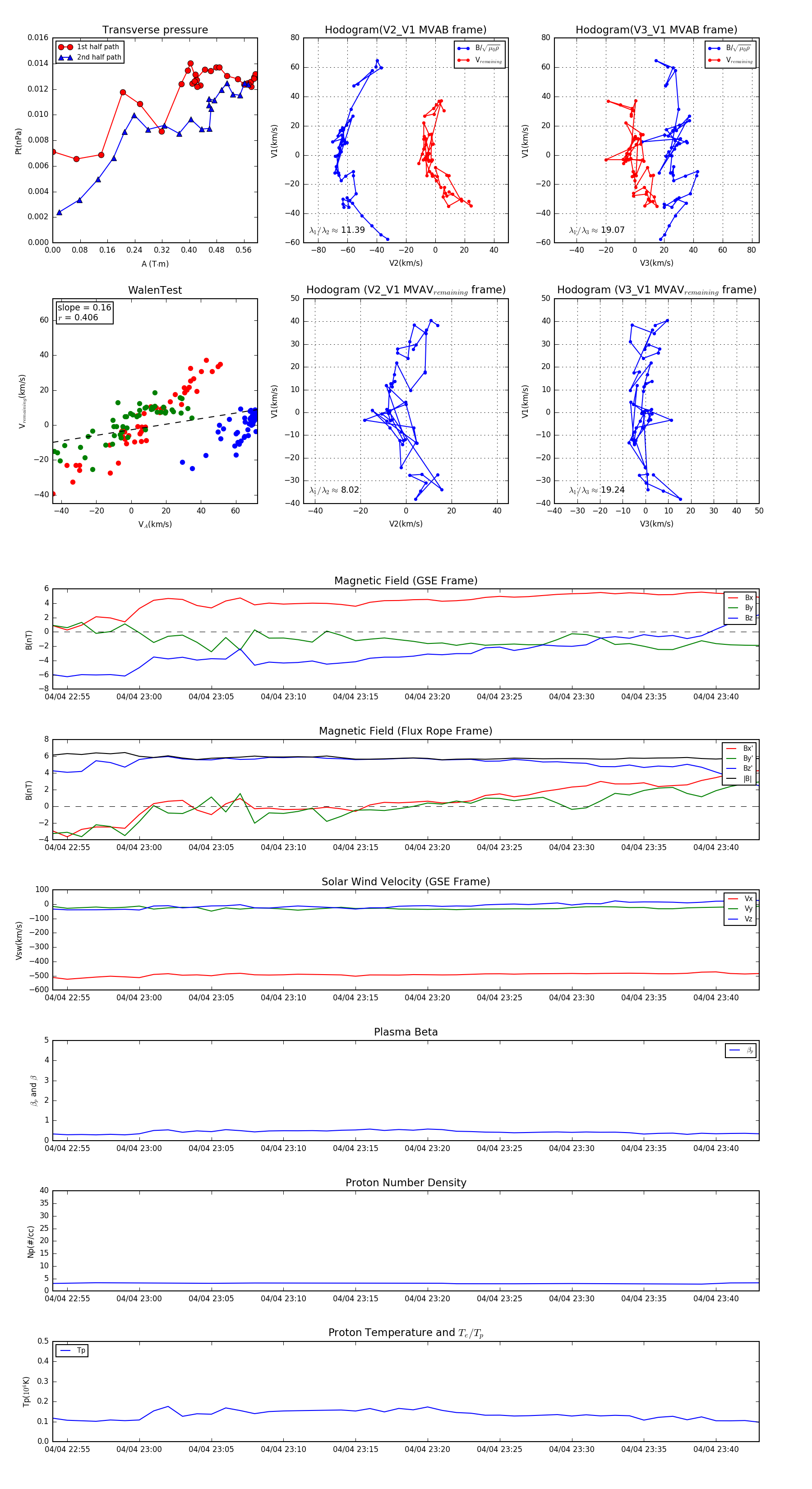
Flux Rope in 2010

Flux Rope Event 2010-04-04 22:54 ~ 2010-04-04 23:43 (50 minutes)


plot