HOME   LIST
‹–   –›

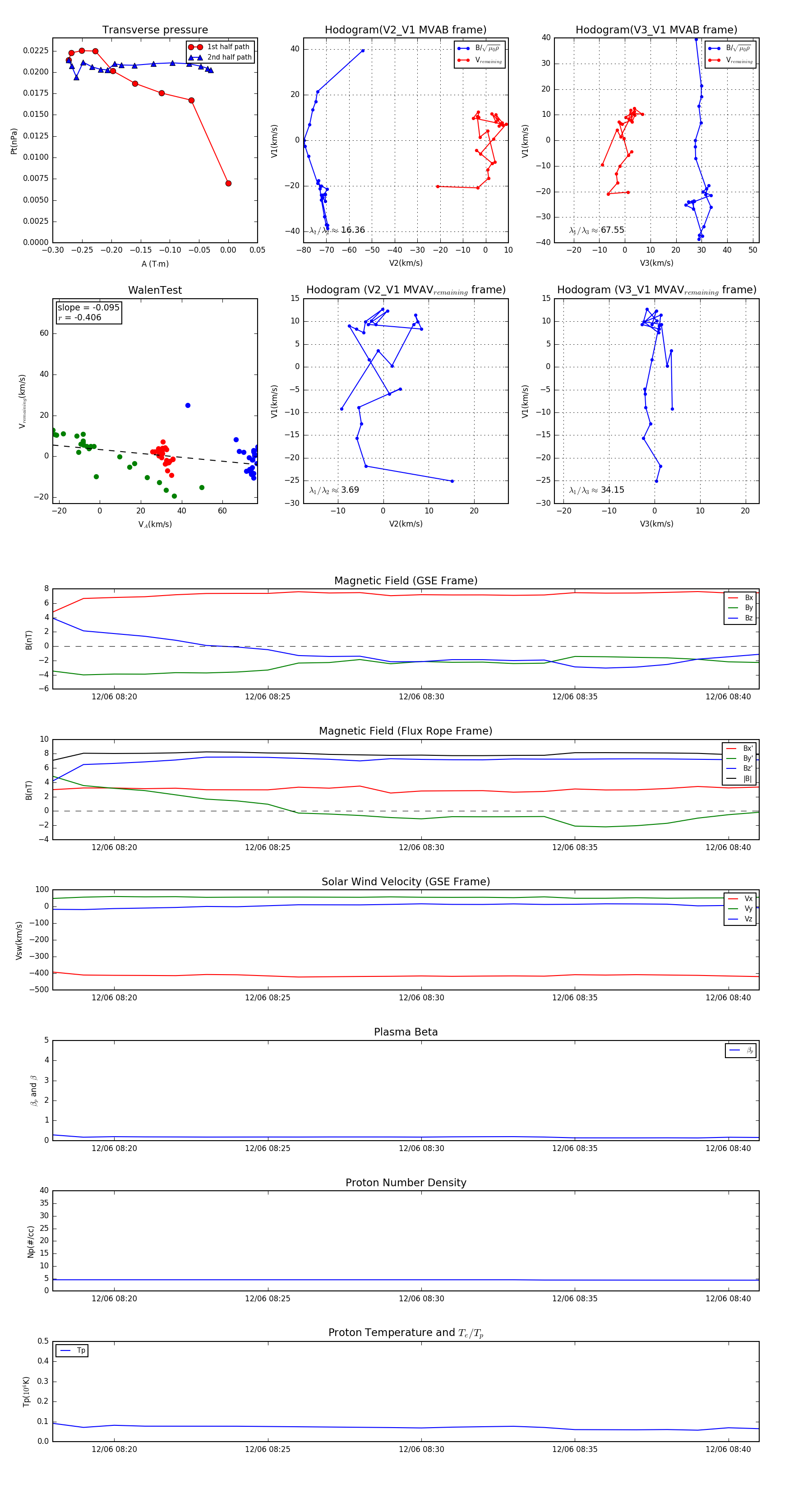
Flux Rope in 2009

Flux Rope Event 2009-12-06 08:18 ~ 2009-12-06 08:41 (24 minutes)


plot