HOME   LIST
‹–   –›

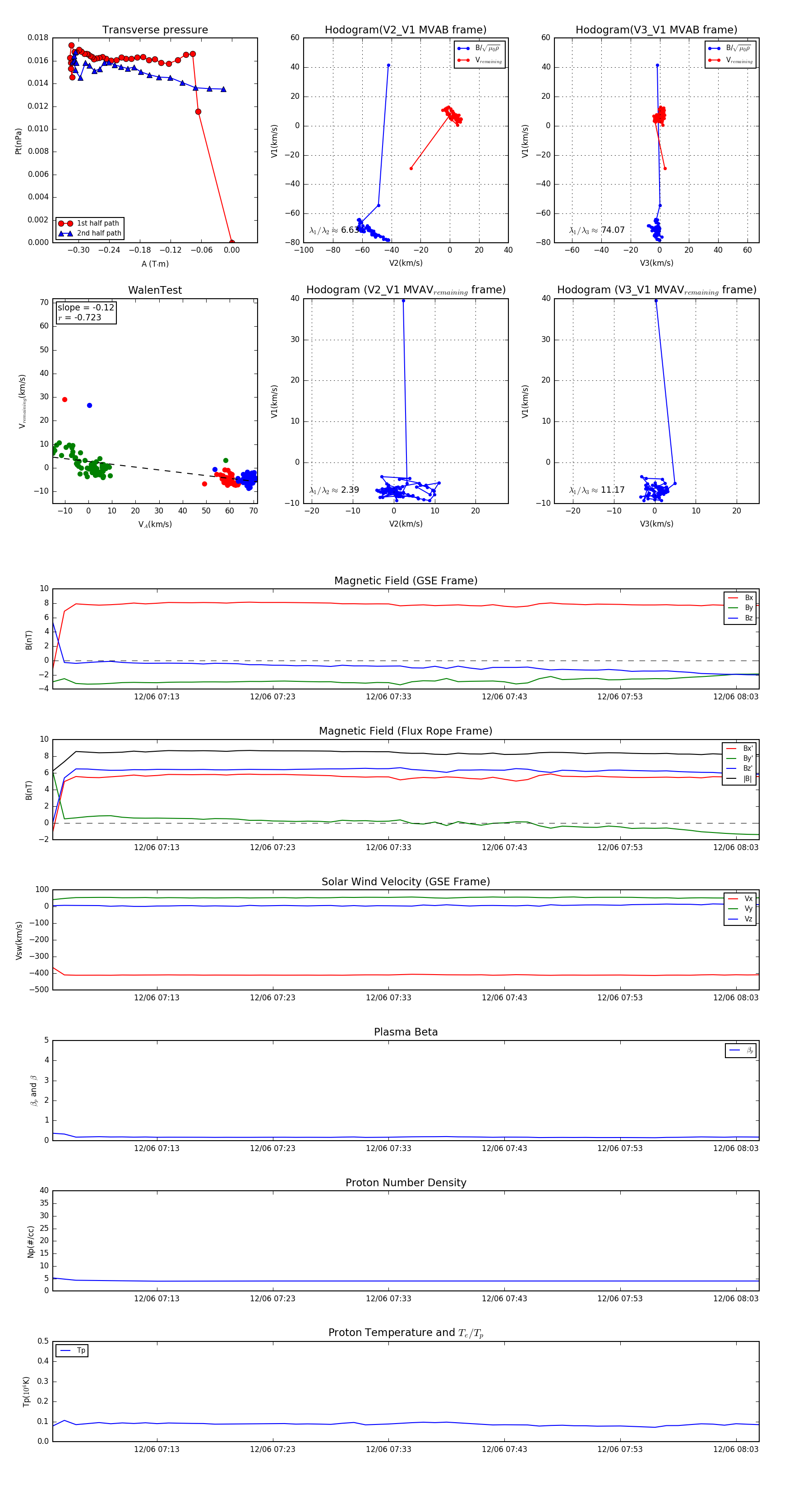
Flux Rope in 2009

Flux Rope Event 2009-12-06 07:04 ~ 2009-12-06 08:05 (62 minutes)


plot