HOME   LIST
‹–   –›

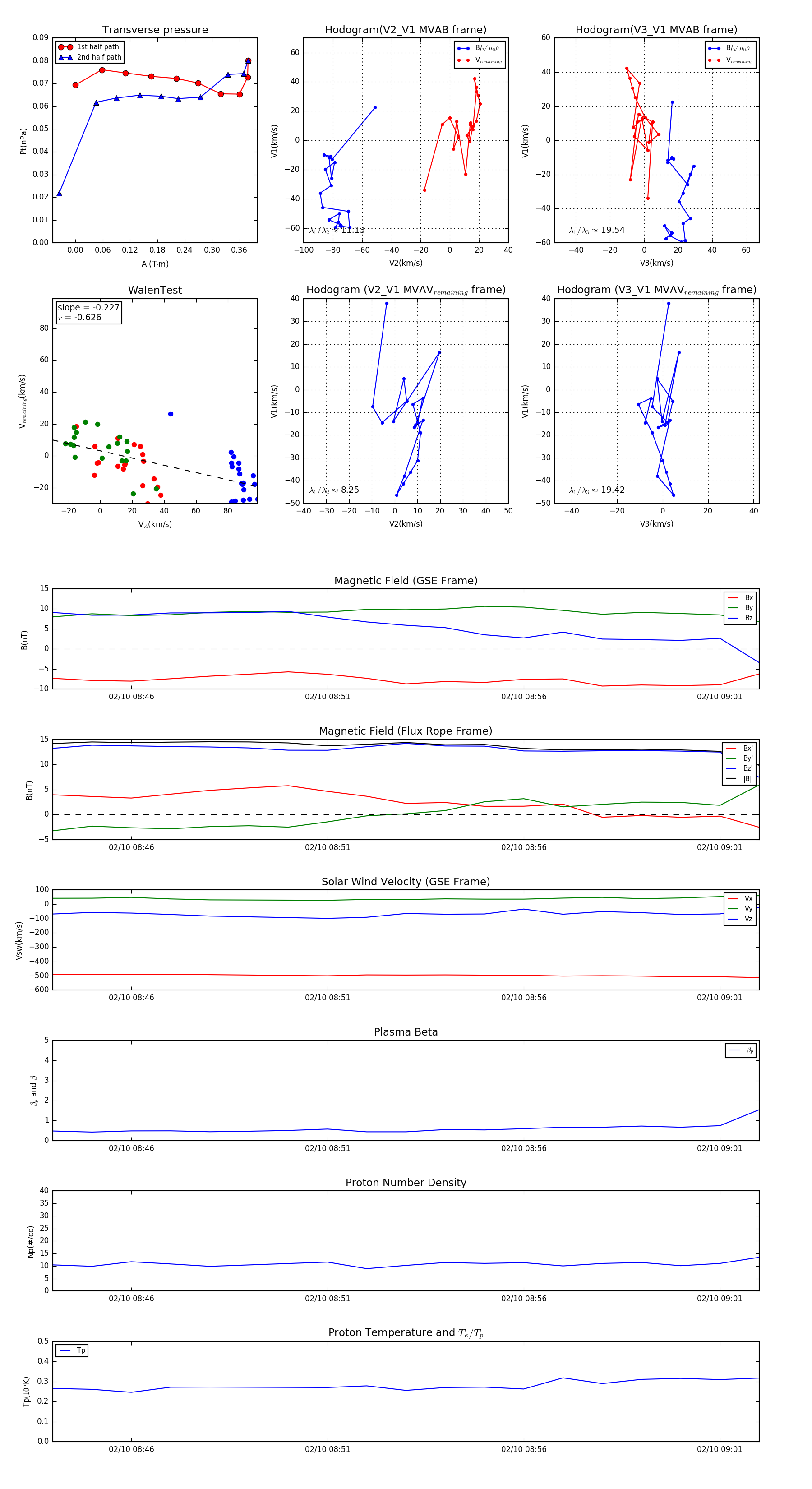
Flux Rope in 2008

Flux Rope Event 2008-02-10 08:44 ~ 2008-02-10 09:02 (19 minutes)


plot