HOME   LIST
‹–   –›

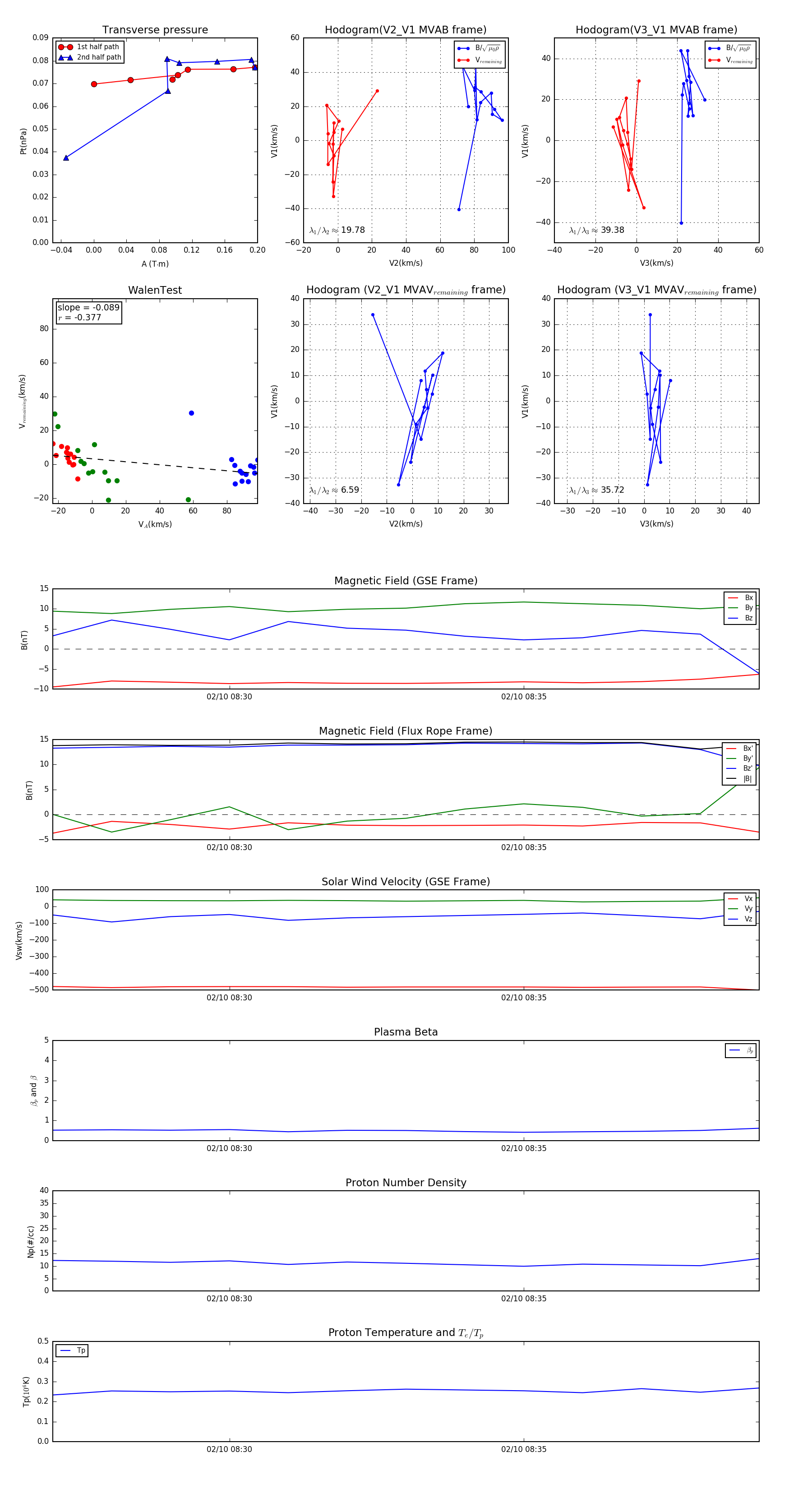
Flux Rope in 2008

Flux Rope Event 2008-02-10 08:27 ~ 2008-02-10 08:39 (13 minutes)


plot