HOME   LIST
‹–   –›

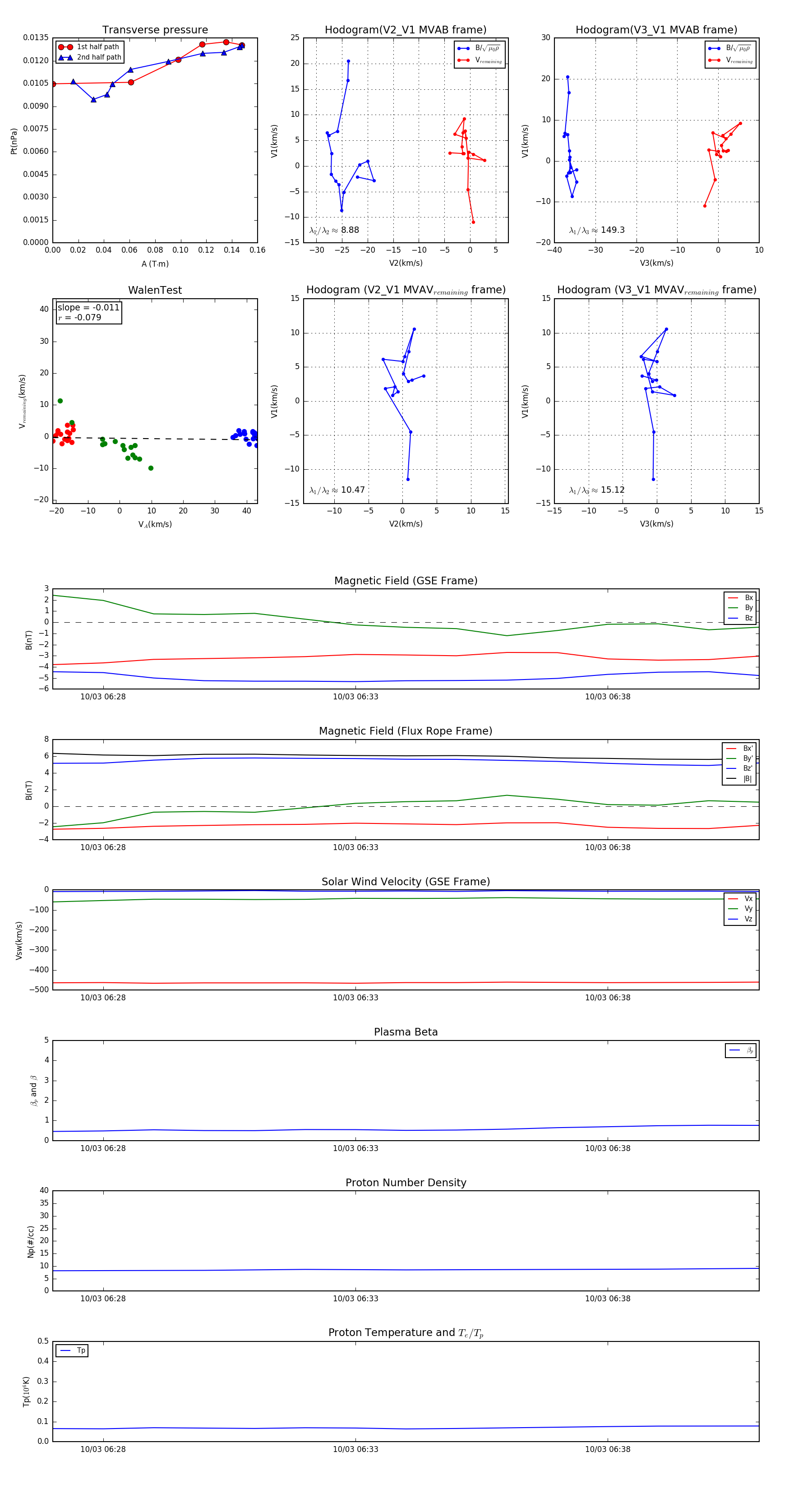
Flux Rope in 2007

Flux Rope Event 2007-10-03 06:27 ~ 2007-10-03 06:41 (15 minutes)


plot