HOME   LIST
‹–   –›

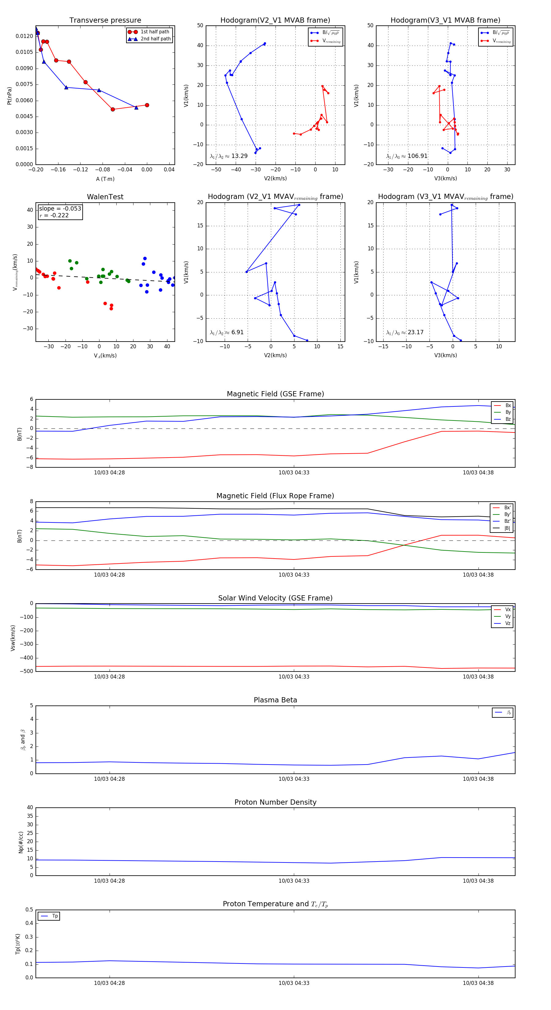
Flux Rope in 2007

Flux Rope Event 2007-10-03 04:26 ~ 2007-10-03 04:39 (14 minutes)


plot