HOME   LIST
‹–   –›

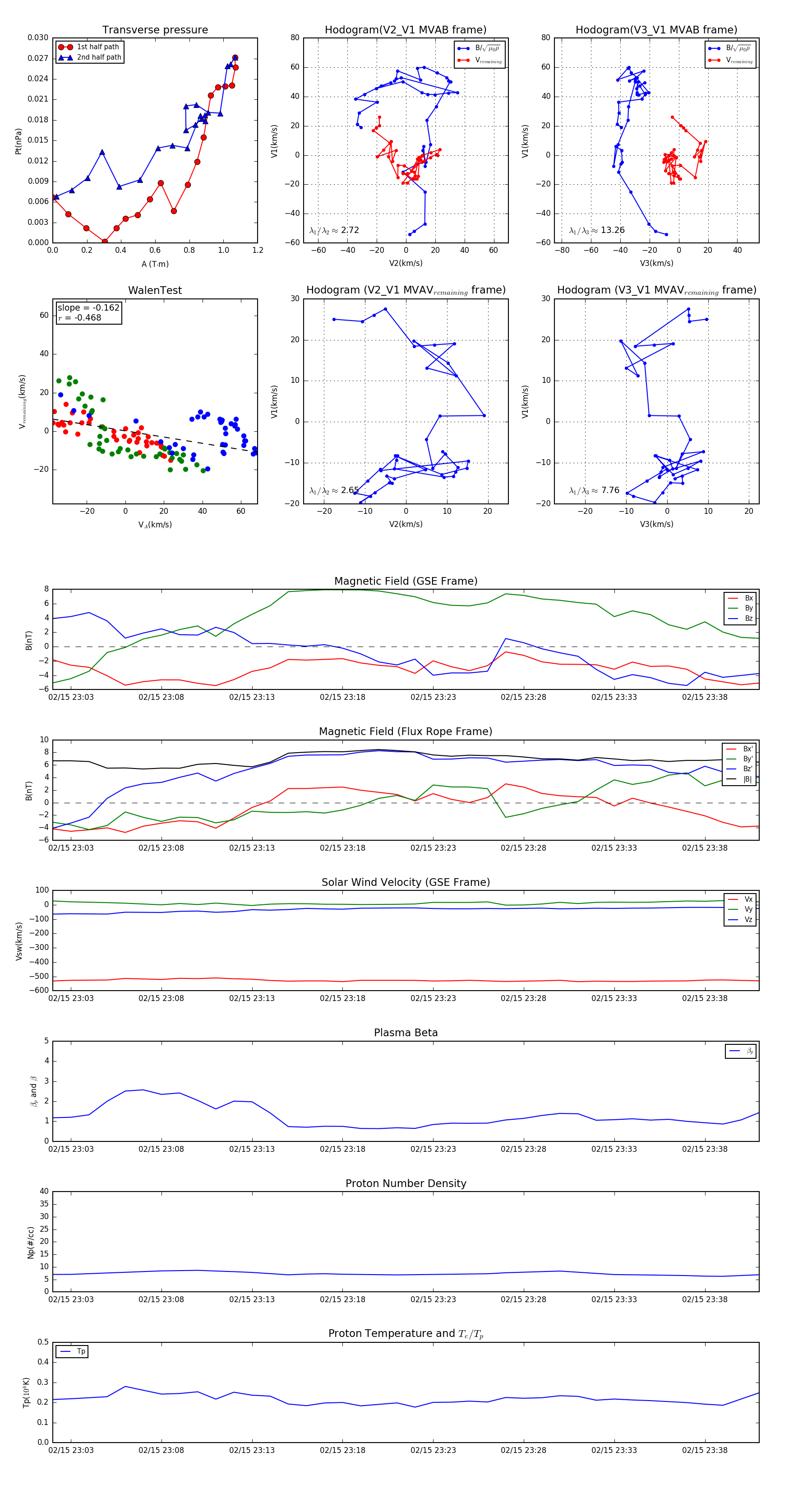
Flux Rope in 2006

Flux Rope Event 2006-02-15 23:02 ~ 2006-02-15 23:41 (40 minutes)


plot