HOME   LIST
‹–   –›

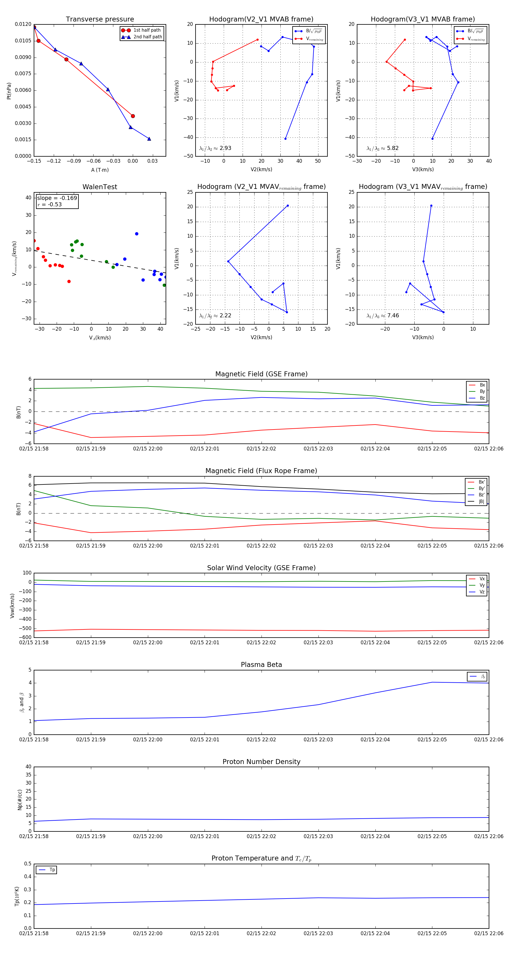
Flux Rope in 2006

Flux Rope Event 2006-02-15 21:58 ~ 2006-02-15 22:06 (9 minutes)


plot