HOME   LIST
‹–   –›

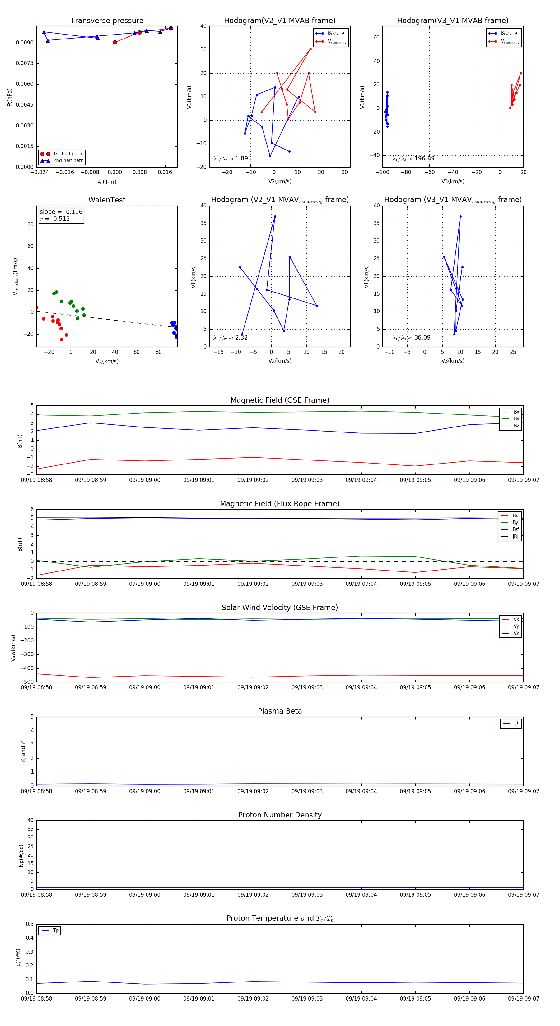
Flux Rope in 2005

Flux Rope Event 2005-09-19 08:58 ~ 2005-09-19 09:07 (10 minutes)


plot