HOME   LIST
‹–   –›

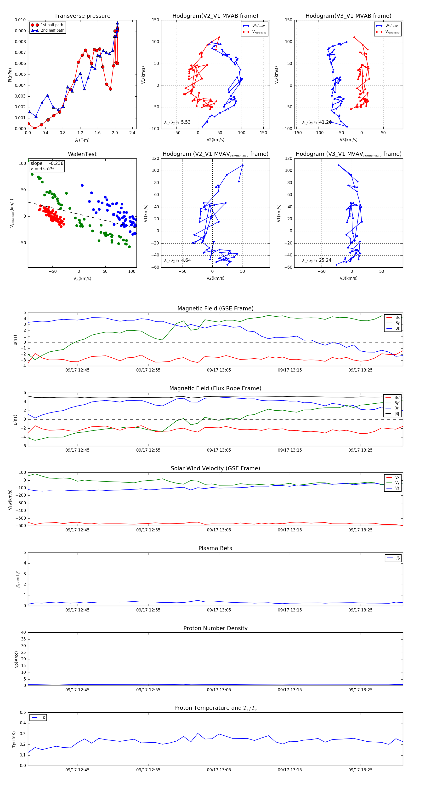
Flux Rope in 2005

Flux Rope Event 2005-09-17 12:38 ~ 2005-09-17 13:31 (54 minutes)


plot