HOME   LIST
‹–   –›

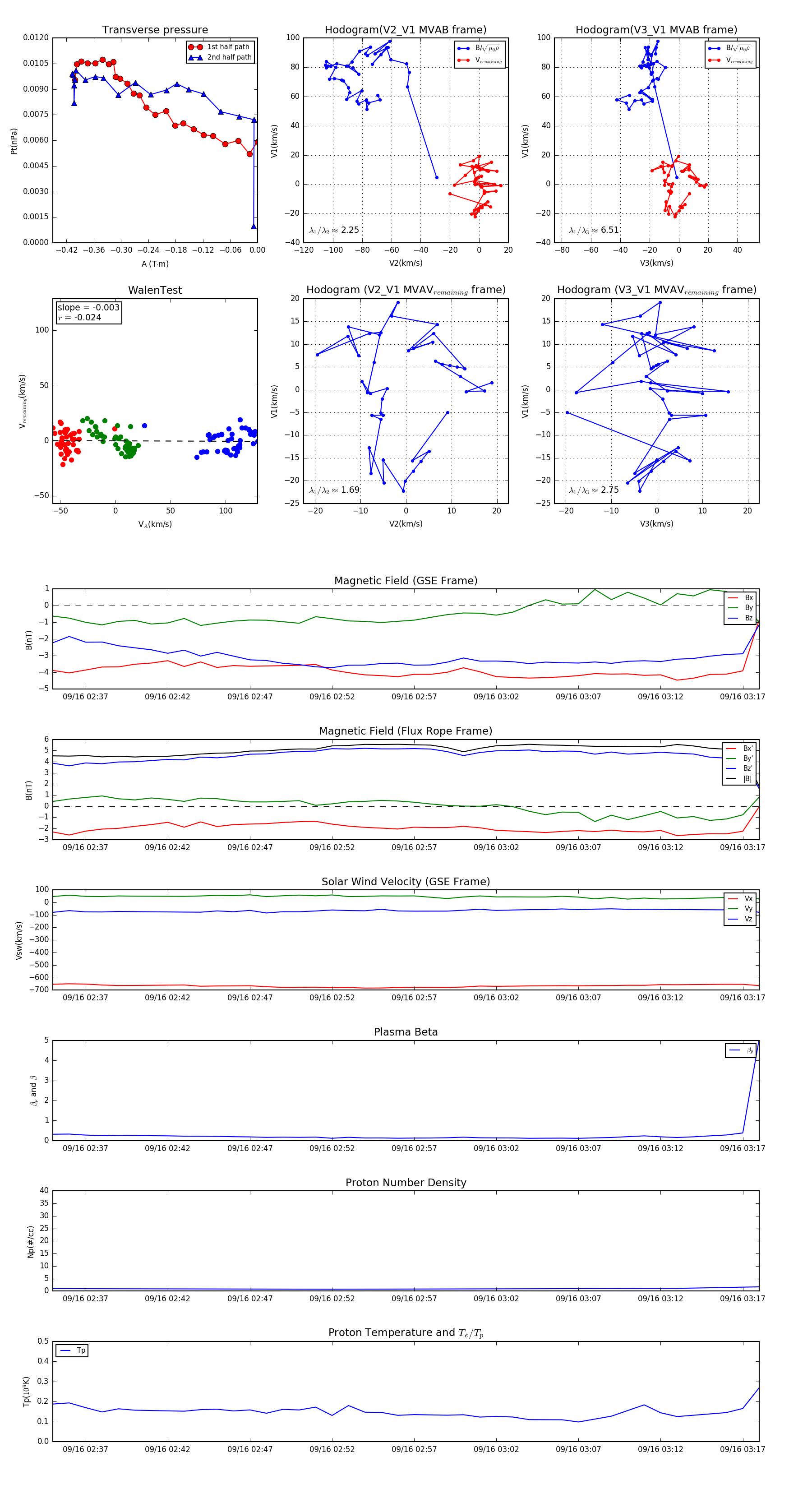
Flux Rope in 2005

Flux Rope Event 2005-09-16 02:35 ~ 2005-09-16 03:18 (44 minutes)


plot