HOME   LIST
‹–   –›

Flux Rope in 2005

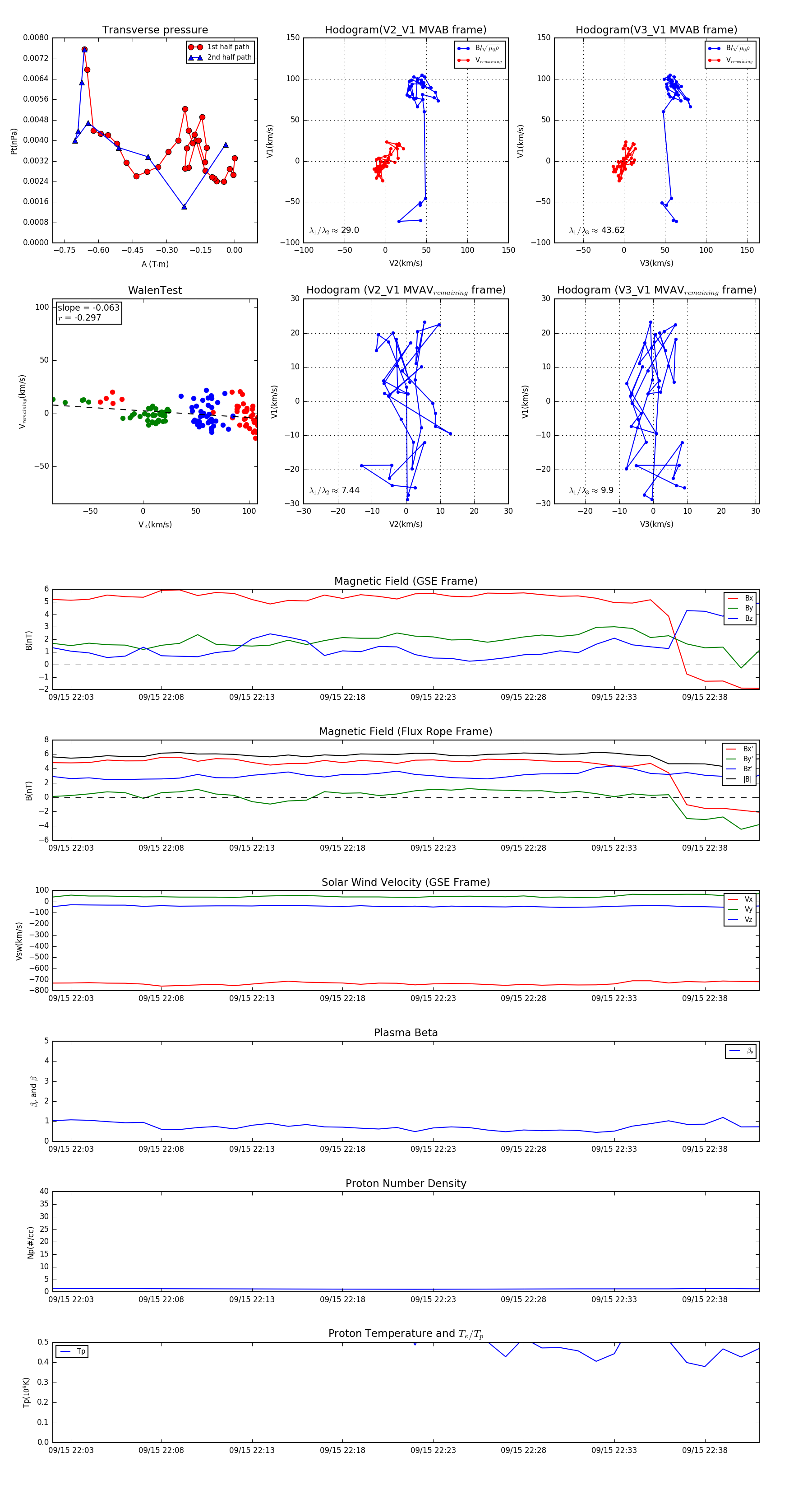
Flux Rope Event 2005-09-15 22:02 ~ 2005-09-15 22:41 (40 minutes)


plot