HOME   LIST
‹–   –›

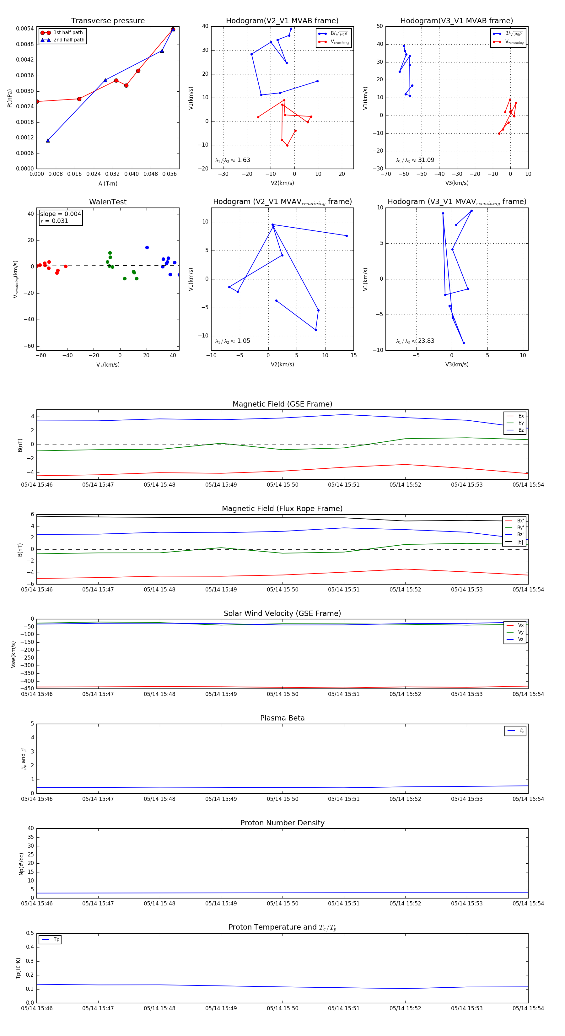
Flux Rope in 2005

Flux Rope Event 2005-05-14 15:46 ~ 2005-05-14 15:54 (9 minutes)


plot