HOME   LIST
‹–   –›

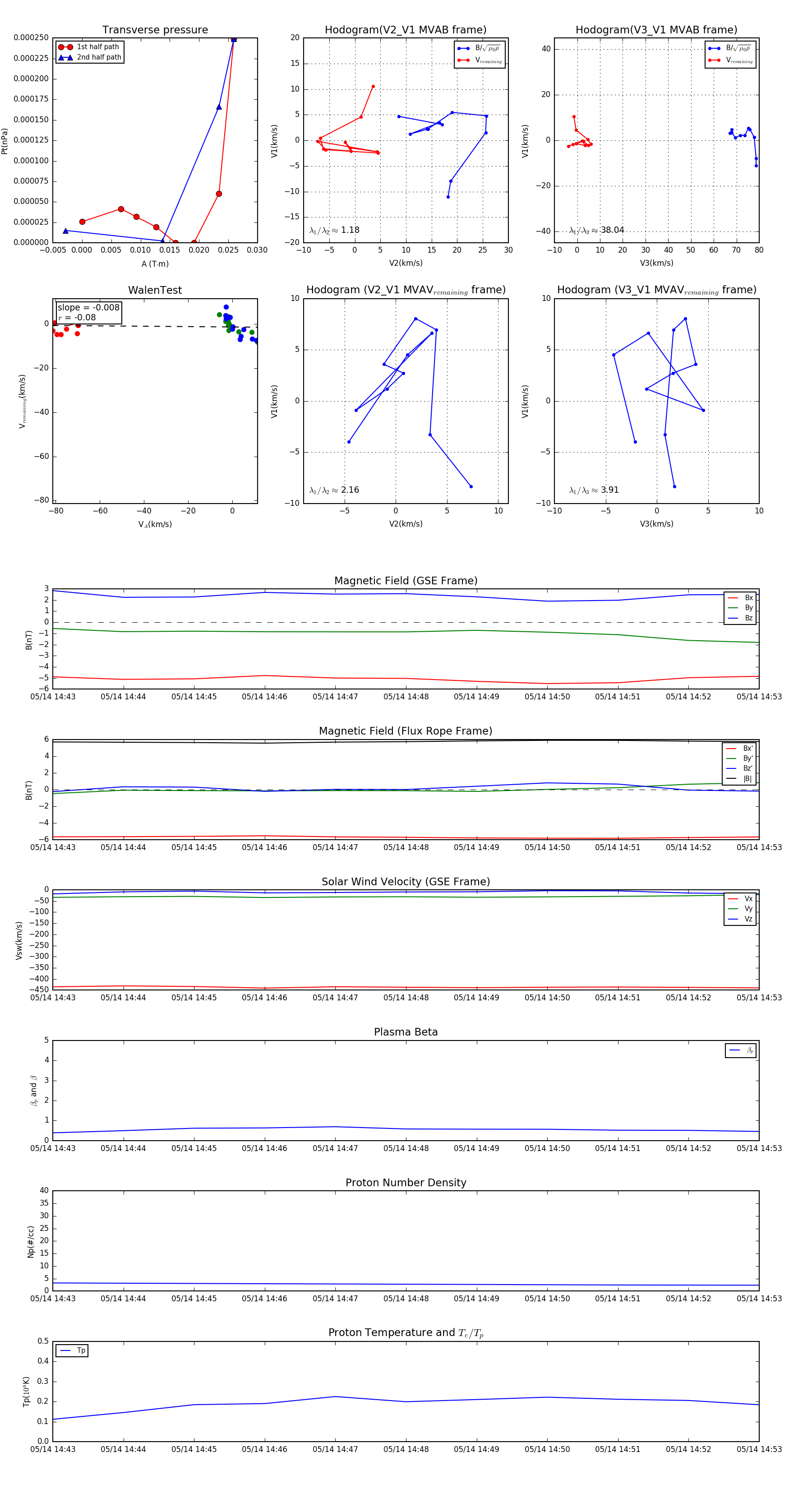
Flux Rope in 2005

Flux Rope Event 2005-05-14 14:43 ~ 2005-05-14 14:53 (11 minutes)


plot