HOME   LIST
‹–   –›

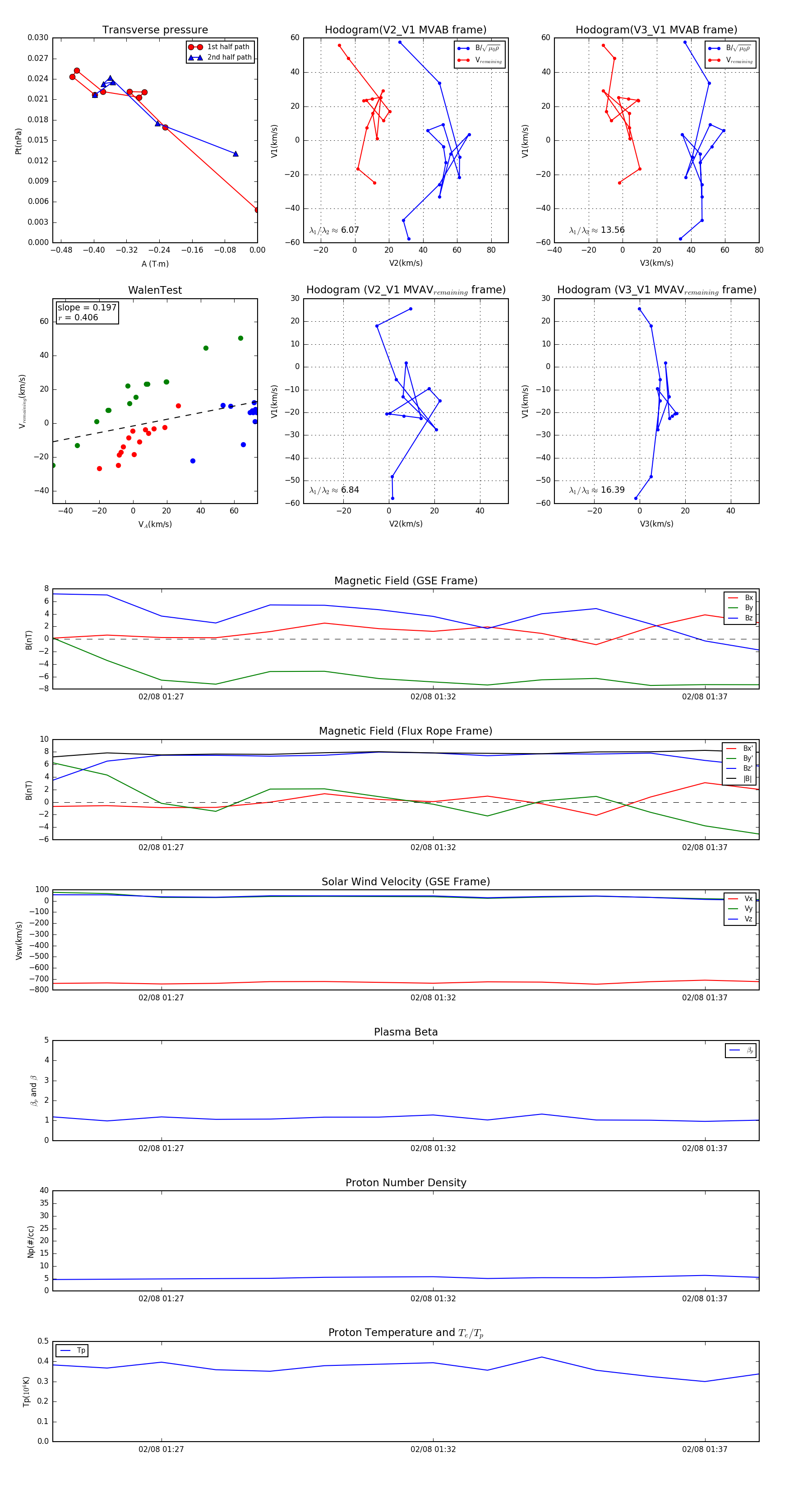
Flux Rope in 2005

Flux Rope Event 2005-02-08 01:25 ~ 2005-02-08 01:38 (14 minutes)


plot