HOME   LIST
‹–   –›

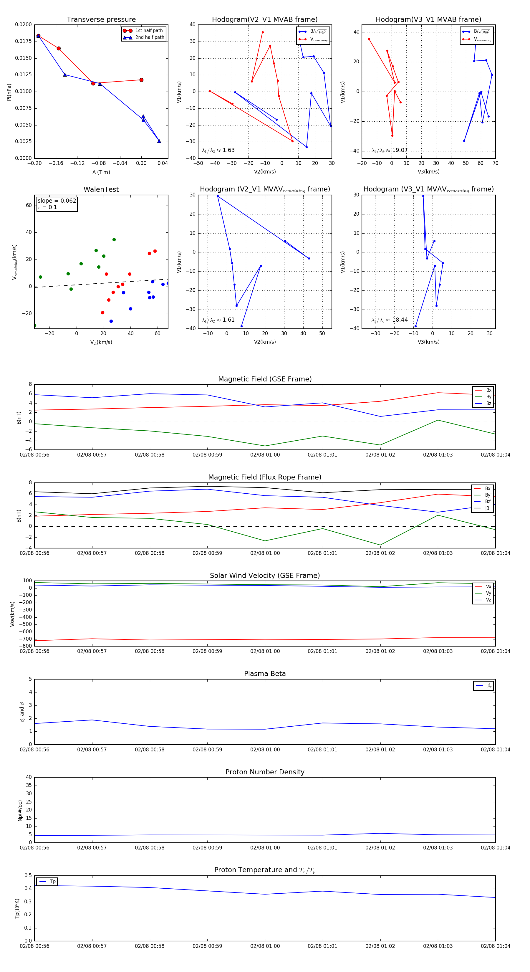
Flux Rope in 2005

Flux Rope Event 2005-02-08 00:56 ~ 2005-02-08 01:04 (9 minutes)


plot