HOME   LIST
‹–   –›

Flux Rope in 2004

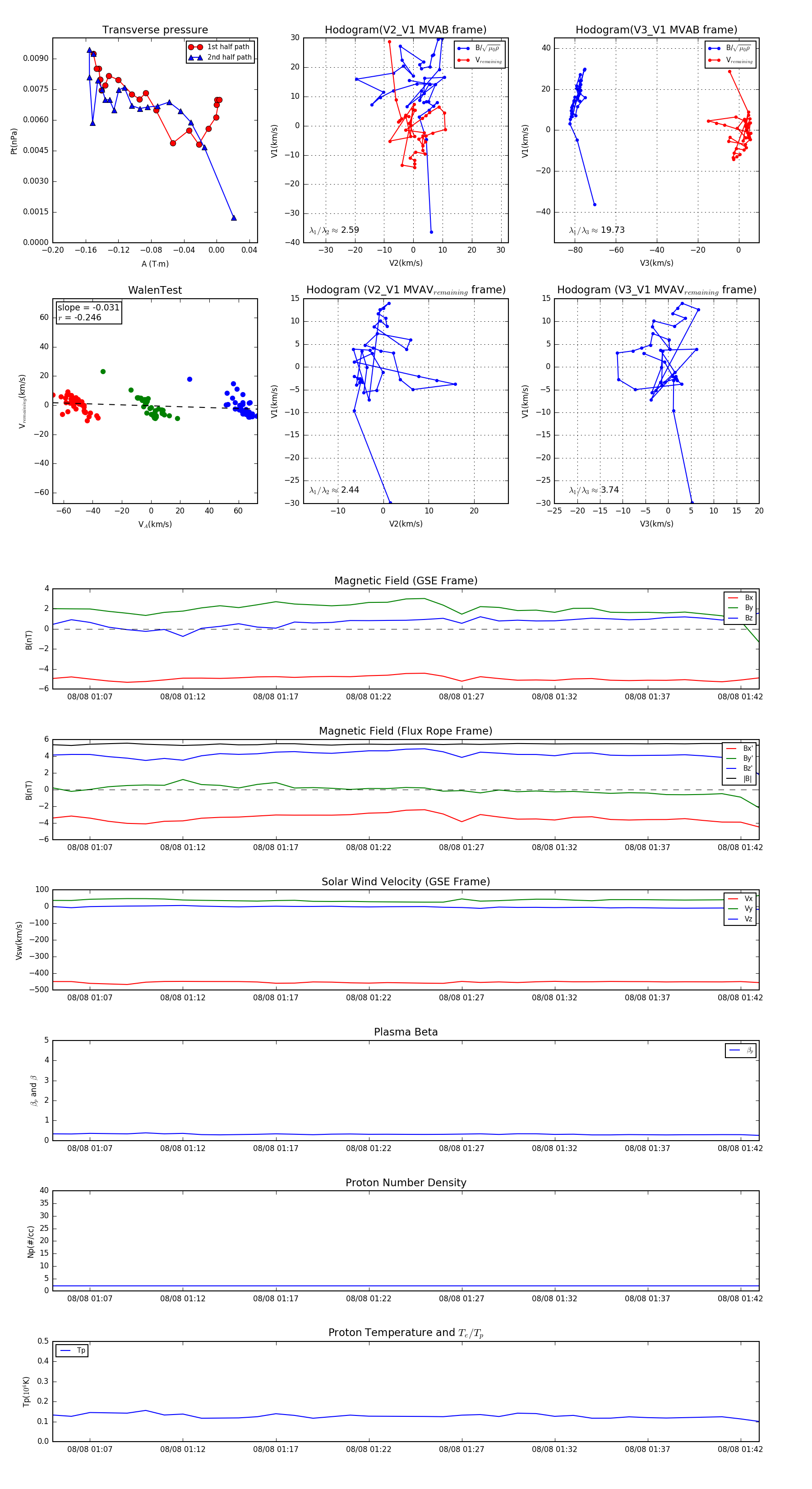
Flux Rope Event 2004-08-08 01:05 ~ 2004-08-08 01:43 (39 minutes)


plot