HOME   LIST
‹–   –›

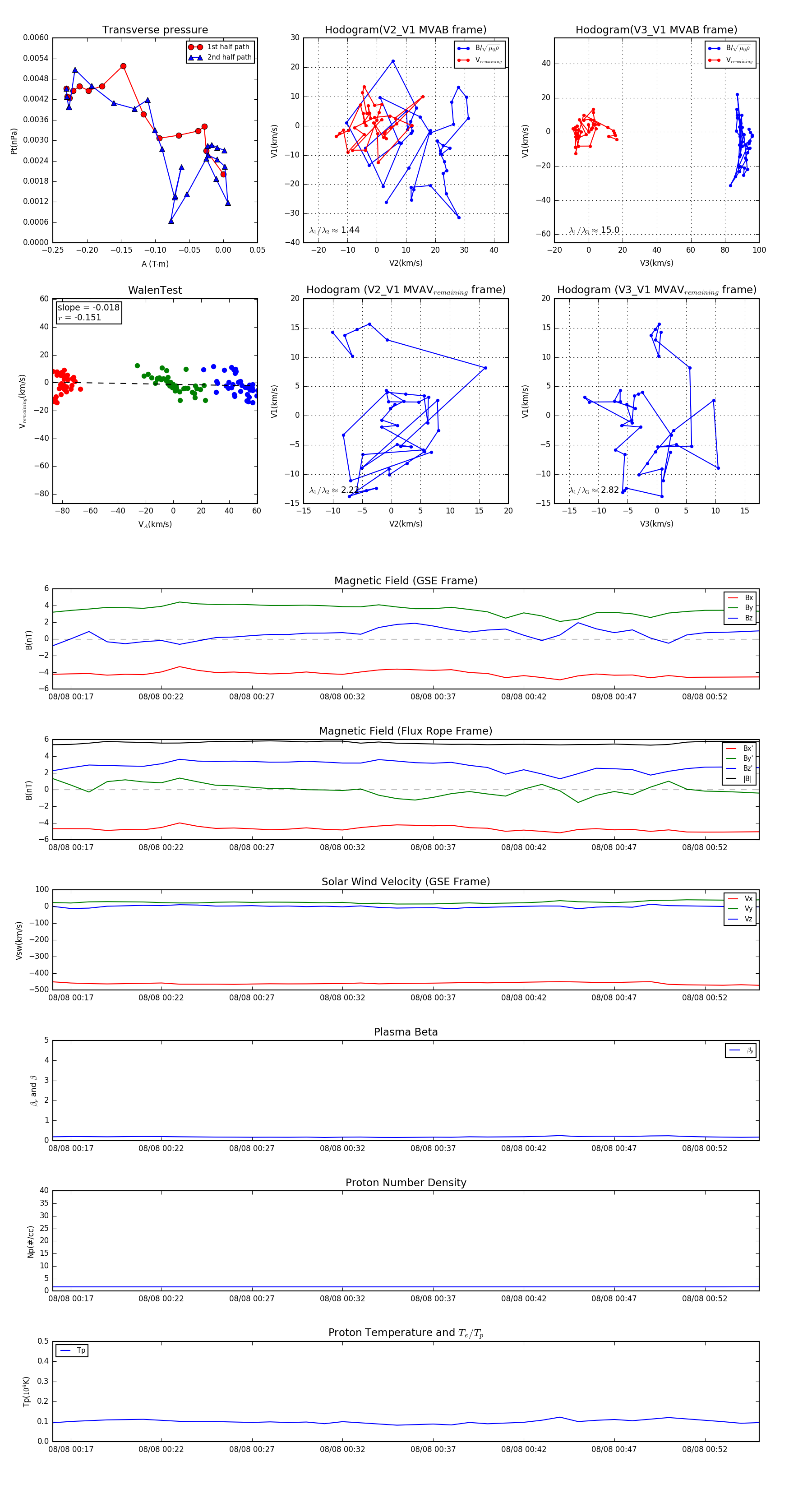
Flux Rope in 2004

Flux Rope Event 2004-08-08 00:16 ~ 2004-08-08 00:55 (40 minutes)


plot