HOME   LIST
‹–   –›

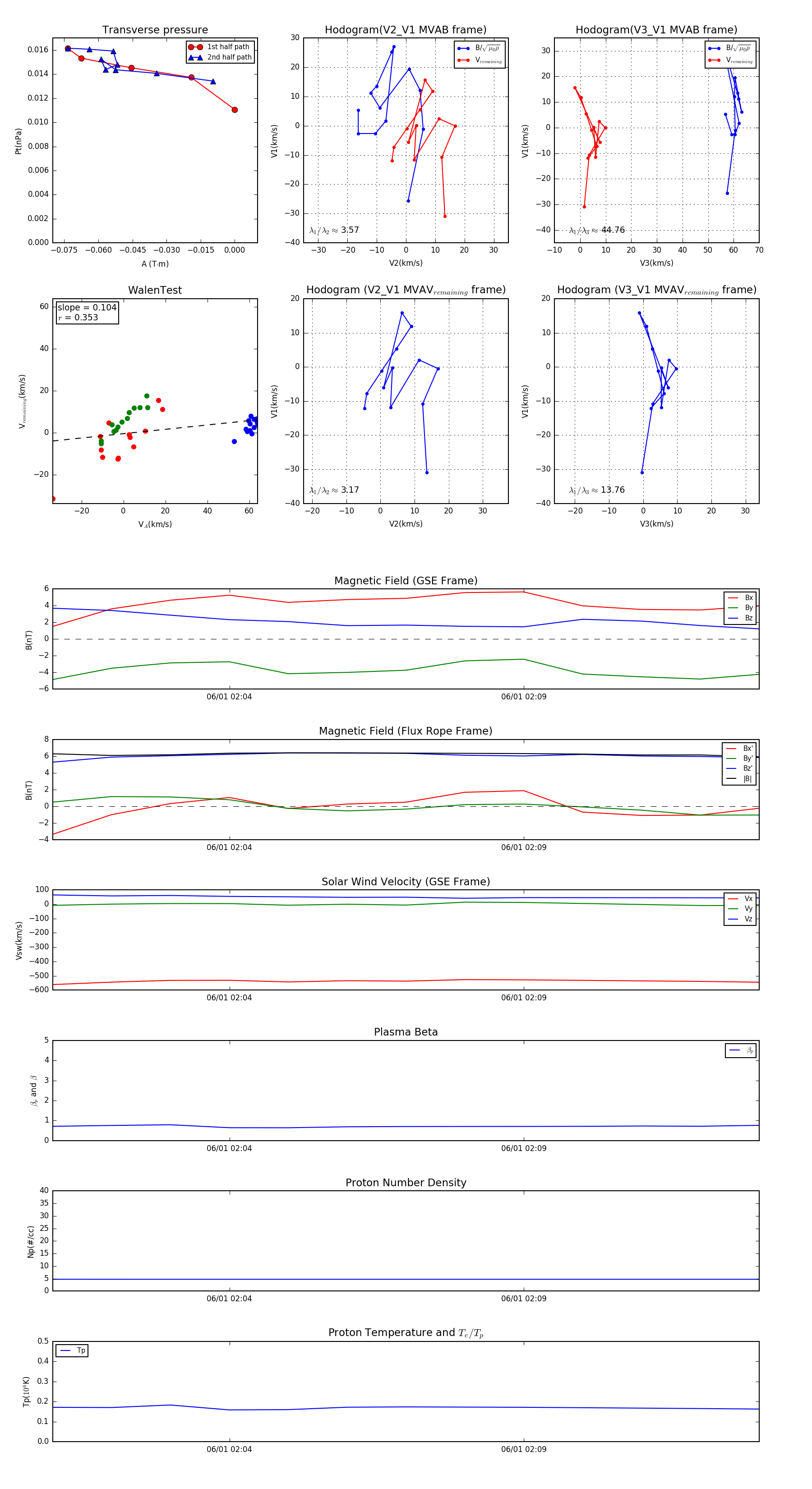
Flux Rope in 2004

Flux Rope Event 2004-06-01 02:01 ~ 2004-06-01 02:13 (13 minutes)


plot