HOME   LIST
‹–   –›

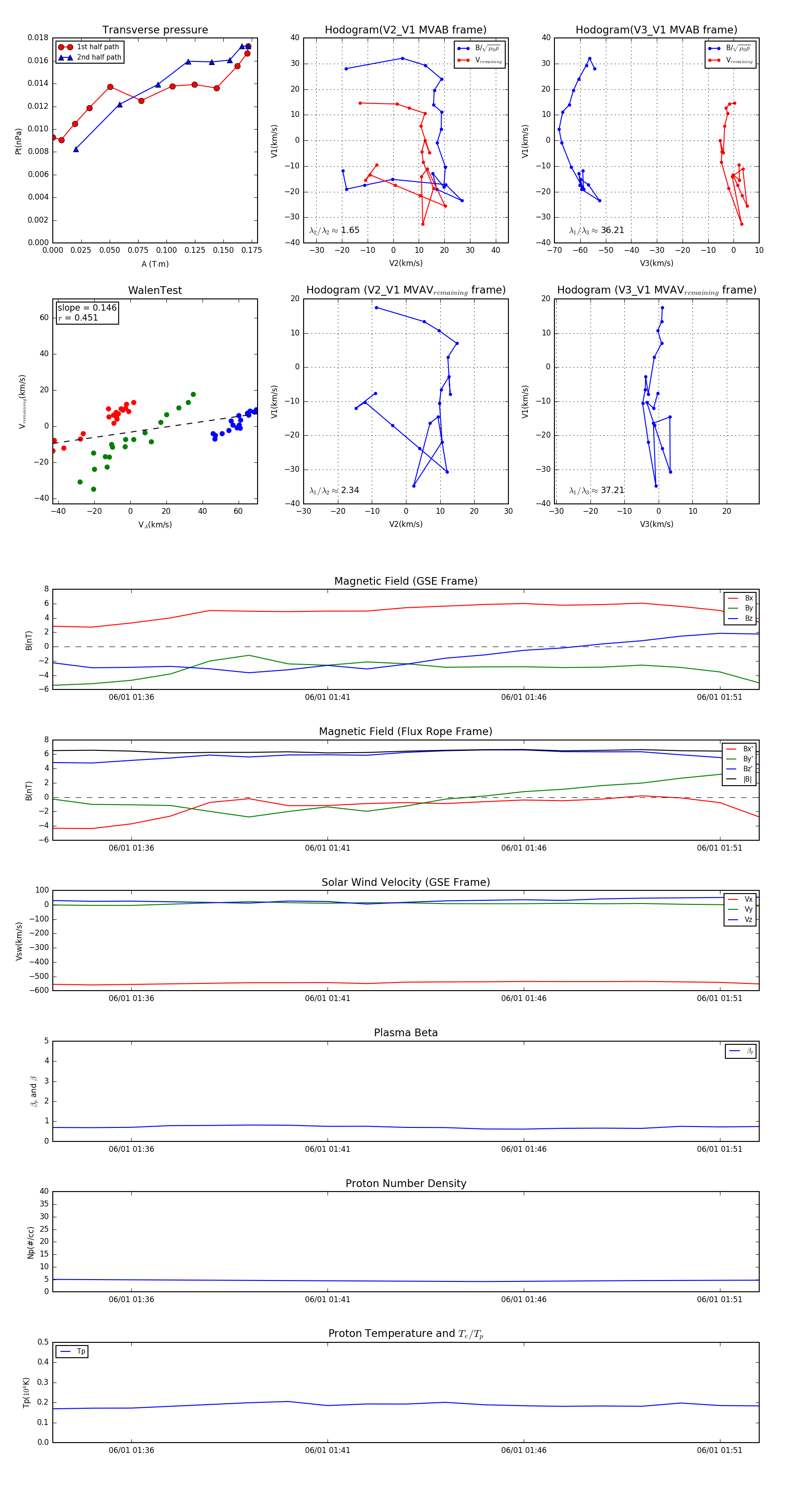
Flux Rope in 2004

Flux Rope Event 2004-06-01 01:34 ~ 2004-06-01 01:52 (19 minutes)


plot