HOME   LIST
‹–   –›

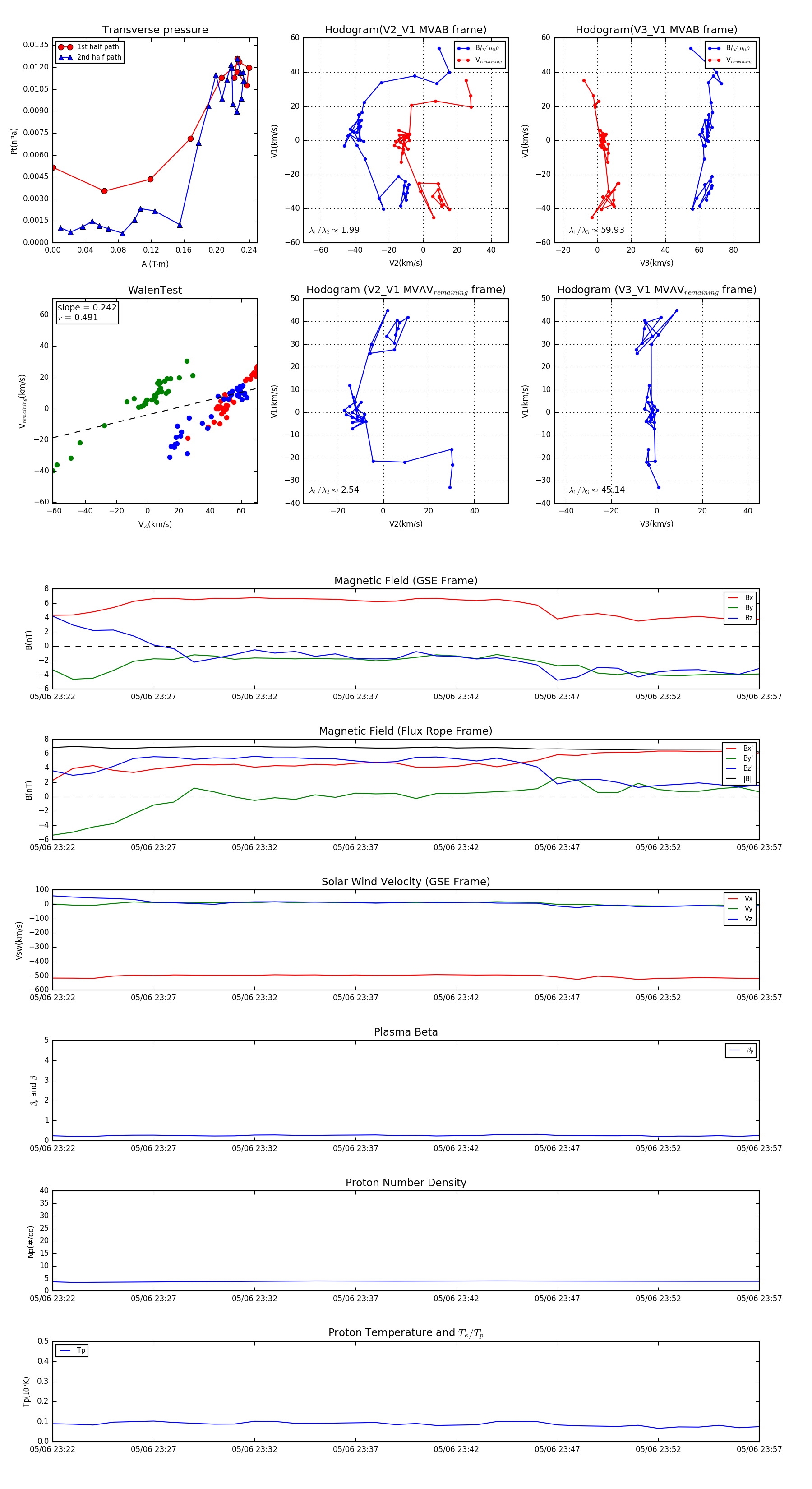
Flux Rope in 2004

Flux Rope Event 2004-05-06 23:22 ~ 2004-05-06 23:57 (36 minutes)


plot