HOME   LIST
‹–   –›

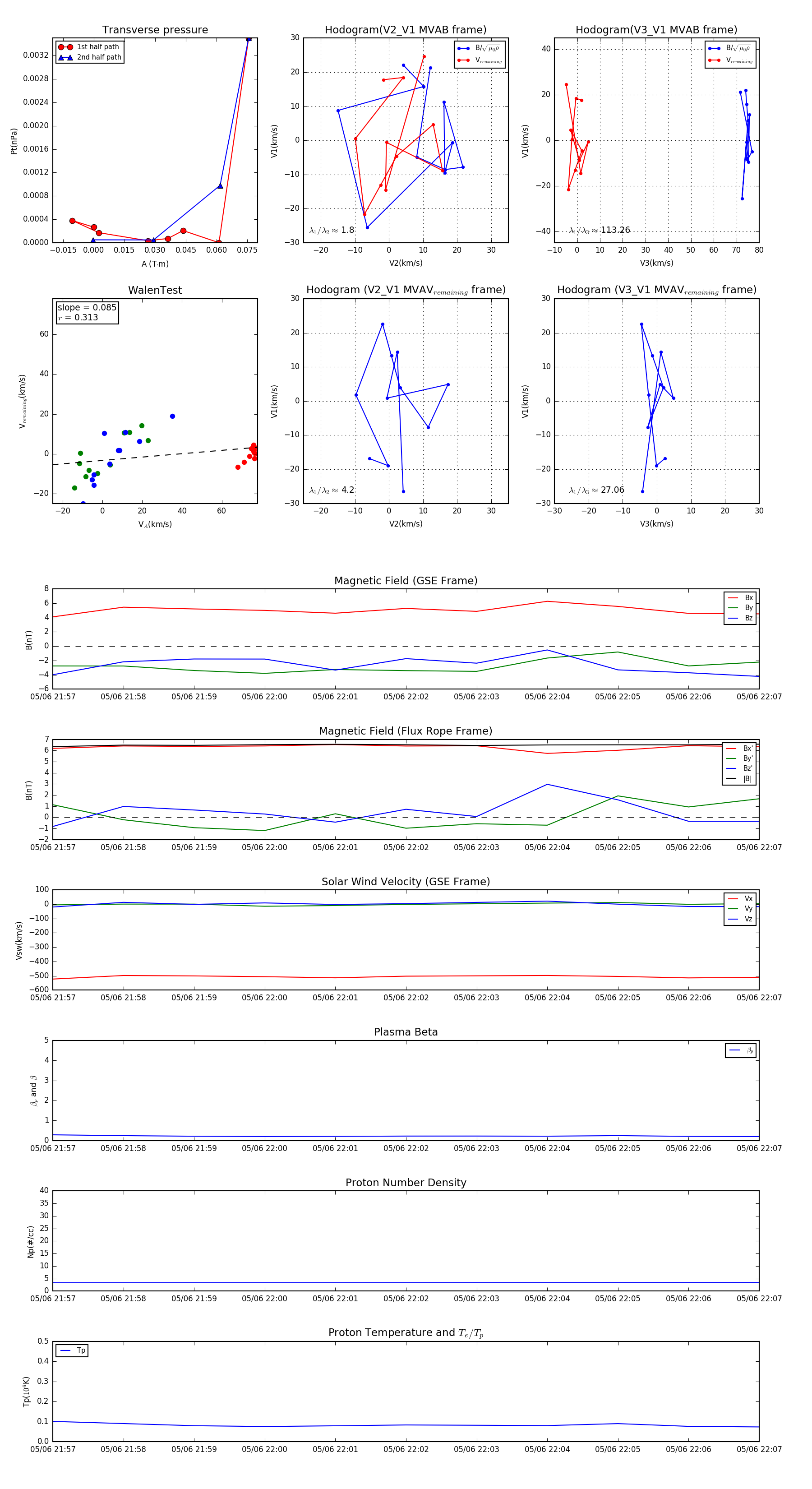
Flux Rope in 2004

Flux Rope Event 2004-05-06 21:57 ~ 2004-05-06 22:07 (11 minutes)


plot